EasyManua.ls Logo

Atlantic CALYPSO - Inbedrijfstellingsschema

Atlantic CALYPSO
Print Icon
To Next Page IconTo Next Page
To Next Page IconTo Next Page
To Previous Page IconTo Previous Page
To Previous Page IconTo Previous Page
Loading...
311311
NL
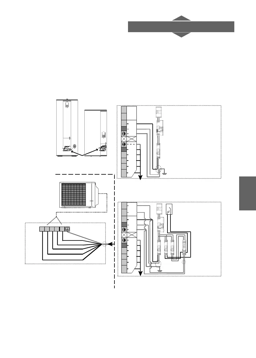
Waarschuwingen Installatie
Om het vat tegen corrosie te beschermen,
Elektriciteitsmeter
of
Smart-Grid contact
of
omvormer
zonnepanelen
1 mm²
2A
16A 2A
1C 2C
Hoofdzekering
16A
2,5 mm²
2,5 mm²
Elektrische aansluitkast
van de boiler
1 2 3 L
N
N P 11
12
Naar de buitenunit
(7G 1,5 mm²)
Permanente voeding
230 V eenfasig
(3G 2,5 mm²)
230V
daltarief/
normaaltarief
6G 1,5 mm²
Elektrische aansluitkast
van de buitenunit
1 2 3 L
N
N P 11
12
Naar de buitenunit
(7G 1,5 mm²)
Permanente voeding
230 V eenfasig
(3G 2,5 mm²)
230V
daltarief/
normaaltarief
Elektrische aansluitkast
van de buitenunit
Elektrische aansluitkast
van de buitenunit
2
- Werking met daltarief
of met zonnepanelen
1- Permanente werking of gebruik van interne programma's
Aardlekschakelaar
Zekering
1
2
3
L N
Relais
NB: Wanneer een kabel voor het daltarief moeilijk kan worden aangelegd, kan het contact daltarief/normaaltarief
worden vervangen door de interne klok van de boiler. In dat geval moet de boiler worden geprogrammeerd volgens de geldende
tijdsblokken voor tarifering op de plek van installatie (gebruik schema 1).
In het schema van het elektrisch bord staat een elektronische meter. Neem bij een mechanische meter de 230V-voeding van de
schakelaar daltarief/normaaltarief.
Zie voor meer informatie het hoofdstuk "Elektrische aansluiting" in de handleiding.
moet de boiler permanent van stroom worden voorzien.
Lorem ipsum
Lorem ipsum
2. Inbedrijfstellingsschema

Table of Contents

Related product manuals