EasyManua.ls Logo

Basler DGC-500 - Figure 1-1. Style Number Identification Chart; Style and Part Numbers; Part Numbers

Basler DGC-500
154 pages
Print Icon
To Next Page IconTo Next Page
To Next Page IconTo Next Page
To Previous Page IconTo Previous Page
To Previous Page IconTo Previous Page
Loading...
Applications that require remote annunciation can use the Remote Display Panel, RDP-110. This display
panel annunciates all DGC-500 alarms, pre-alarms, and operating conditions.
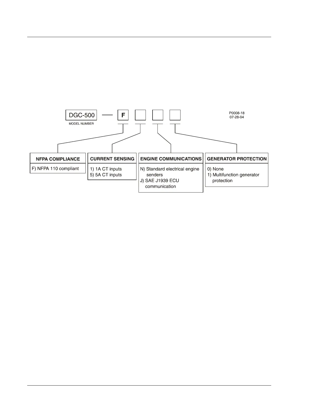
STYLE AND PART NUMBERS
Standard-order DGC-500 controllers are identified by a style number. Special-order DGC-500 controllers
are specified by ten-digit part numbers
Style Numbers
The electrical characteristics and operational features of a standard-order DGC-500 are defined by a
combination of letters and numbers that make up the style number. The model number, together with the
style number, describes the options included in a specific device. Figure 1-1 illustrates the DGC-500 style
number identification chart.
Figure 1-1. Style Number Identification Chart
For example, if a DGC-500 style number if F5J1, the device has the following characteristics and
operating features.
F…. Compliance to NFPA Standard 110
5…. 5 ampere current sensing inputs
J…. ECU communication through the SAE J1939 protocol
1…. Multifunction generator protection
The DGC-500 style number is printed on a label located on the circuit board near the voltage and current
input connections. Upon receipt of a unit, be sure to check the style number against the requisition and
the packing list to ensure that they agree.
Part Numbers
A ten-digit part number specifies the electrical characteristics and operational features of special-order
DGC-500 controllers. Table 1-1 lists the special-order DGC-500 controllers available along with
descriptions of their operating features.
1-2 DGC-500 General Information 9355400990 Rev H

Table of Contents

Related product manuals