EasyManua.ls Logo

Basler DGC-500 - Initial State - Power Up;Reset

Basler DGC-500
154 pages
Print Icon
To Next Page IconTo Next Page
To Next Page IconTo Next Page
To Previous Page IconTo Previous Page
To Previous Page IconTo Previous Page
Loading...
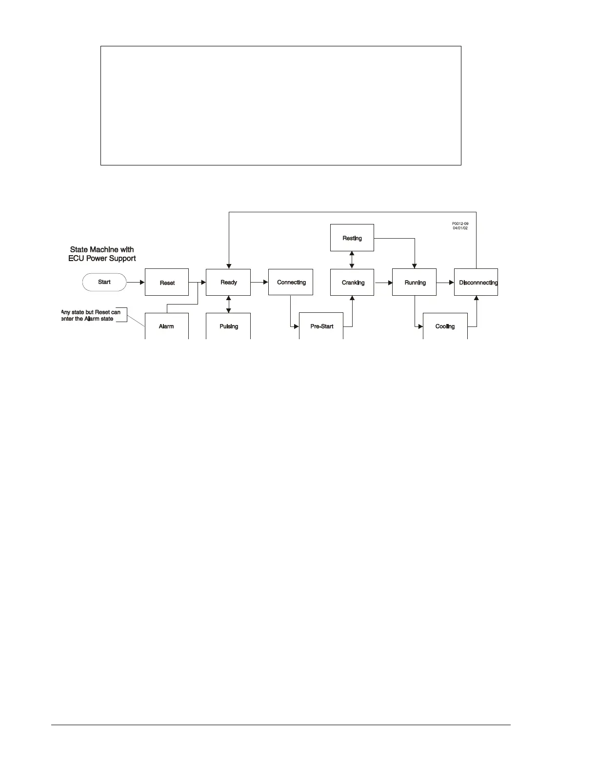
Figure 3-17. ECU Power Support Program Control Diagram
Initial State - Power Up/Reset
This state begins after cycling power to the DGC-500, or after a software reset (i.e. a watchdog timeout)
has occurred. The unit will stay in reset for a short time. During this time, the firmware version number
appears on the front panel LCD and the DGC-500 averages out enough data counts to calculate accurate
analog data. During the Power Up/Reset state, if the previous system configuration was Run or Auto-Run
with the ATS closed and ECU support enabled, the fuel solenoid will close. This works to keep the engine
running if the unit temporarily losses power, and to gather engine speed data from the ECU to determine
if it should go to Off or stay in Run.
After a short time, the old system configuration from the last time the unit was not in reset is checked. If
the old system configuration was set to Run or Auto-Run with the ATS closed, then the engine speed is
checked against Crank-Disconnect (the rpm value used in deciding when to disengage the starter).
If engine speed is above Crank-Disconnect, then the Power Up/Reset state goes to the Running state.
If the speed is below Crank-Disconnect, the DGC-500 goes to the Ready state and immediately pulses
the ECU (if ECU support is enabled). If the previous system configuration was set to RUN, the System
configuration will be set to OFF. If the previous system configuration was set to Auto-Run (with the ATS
closed), the unit will still go to the Ready state. But then, the Ready state will transition into the Pre-Start
state and the Pre-Start state will eventually transition into the Cranking state, and so forth.
Figure 3-18 illustrates the Power Up Reset flowchart.
NOTE
ECU power support is not a selectable option. The DGC-500 will decide between
using the fuel solenoid output relay or controlling the fuel to provide ECU power
support. This is derived through the following method.
After the Pulse Cycle timer expires, the DGC-500 checks to see if ECU
communication is active. If so, then the DGC-500 will not pulse the ECU. The
same goes for Connecting, except the DGC-500 remembers if it skipped the
Connecting state. If it did, then it will also skip the Engine Shutting Down state
when the DGC-500 stops the engine.
3-30 DGC-500 Functional Description 9355400990 Rev H

Table of Contents

Related product manuals