EasyManua.ls Logo

Basler DGC-500 - Cranking State; Resting State

Basler DGC-500
154 pages
Print Icon
To Next Page IconTo Next Page
To Next Page IconTo Next Page
To Previous Page IconTo Previous Page
To Previous Page IconTo Previous Page
Loading...
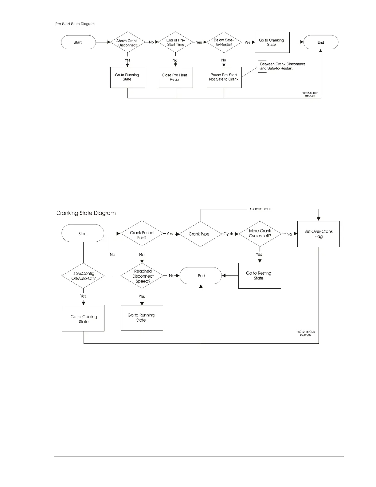
Figure 3-22. Pre-Start State Diagram
Cranking State
This state will engage the starter and transition to the Running state once engine speed is above crank-
disconnect. During the Cranking state, the crank-type is checked. If the crank-type is Cycle Crank, then
the unit will transition to the Resting state when the crank time expires. If the crank-type is Continuous
Crank or is on the last crank cycle when the crank timer expires, then the Over-Crank flag is set to trigger
the Alarm state. If system configuration goes to Off/Auto-Off, the unit transitions to the Cooling state. In
the Cooling state, if ECU power support is needed, it will go to the Shutting Down state. The Cranking
state flowchart is illustrated in Figure 3-23.
Figure 3-23. Cranking State Diagram
Resting State
If the rest period has ended, the unit will transition back to the Cranking state. If the State Machine is
following the ECU Power Support diagram, the Fuel Solenoid relay will be closed during the Resting
state. Thus, there is a possibility for the engine to start running during this state. Therefore, when the ECU
Power Support diagram is being followed, engine speed is checked to see if it is above crank-disconnect.
If it is, the unit will transition into the Running state. Figure 3-24 illustrates the Resting State flowchart.
9355400990 Rev H DGC-500 Functional Description 3-33

Table of Contents

Related product manuals