EasyManua.ls Logo

Bosch BIS 2.3 - Create New Access Engine Users

Bosch BIS 2.3
148 pages
Print Icon
To Next Page IconTo Next Page
To Next Page IconTo Next Page
To Previous Page IconTo Previous Page
To Previous Page IconTo Previous Page
Loading...
58 en | User administration BIS 2.3 - Access Engine
F.01U.028.713 | V 2.3.0.1 | 2009.11 Installation manual Bosch Sicherheitssysteme GmbH
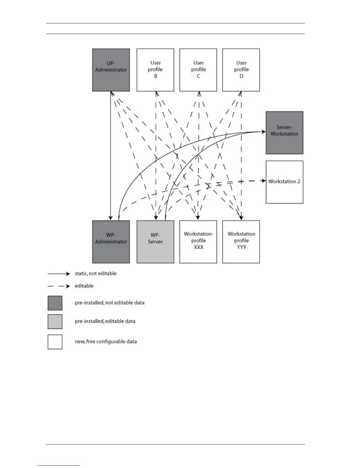
Overview of the assignment options for workstation profiles
6.3 Creating new Access Engine users
The Configuration Browser is used to create new users for any
workstations.
To do this, the steps are as follows:

Table of Contents

Related product manuals