EasyManua.ls Logo

Cinergia GE+ - Page 74

Cinergia GE+
121 pages
Print Icon
To Next Page IconTo Next Page
To Next Page IconTo Next Page
To Previous Page IconTo Previous Page
To Previous Page IconTo Previous Page
Loading...
GE+ ACDC Installation and operation manual v11
74 / 121
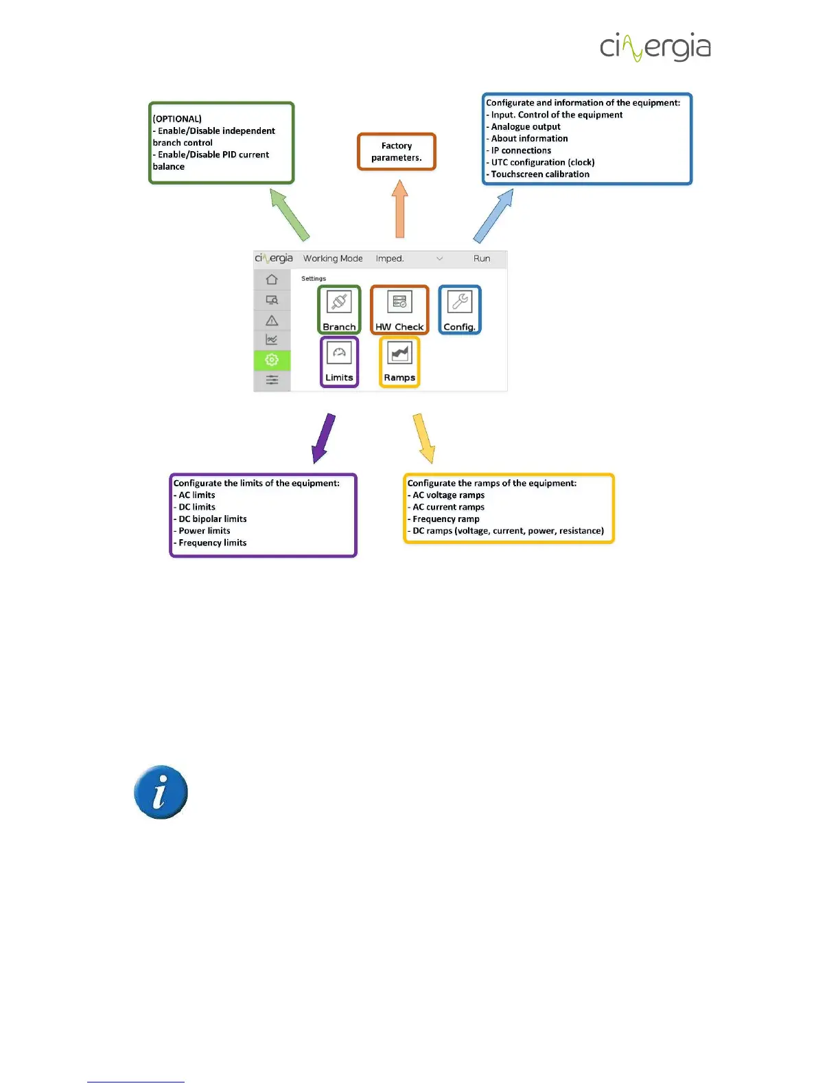
In the following points, each part of this Settings tab is described.
IV. Branch
It is important to notice that the independent branch control is an extra for the
equipment and it has an additional cost.
The function of independent branch allows to work with each channel of the equipment
independently. It means, for example, that phase U can be in voltage mode and V and W in
current mode, which can be very useful because the same Cinergia equipment can work as a
voltage and current source at the same time.

Table of Contents

Related product manuals