EasyManua.ls Logo

Dinstar MTG200 - 4.3 Configuration Flows

Dinstar MTG200
139 pages
Print Icon
To Next Page IconTo Next Page
To Next Page IconTo Next Page
To Previous Page IconTo Previous Page
To Previous Page IconTo Previous Page
Loading...
MTG200 Trunk Gateway User Manual | Dinstar
17
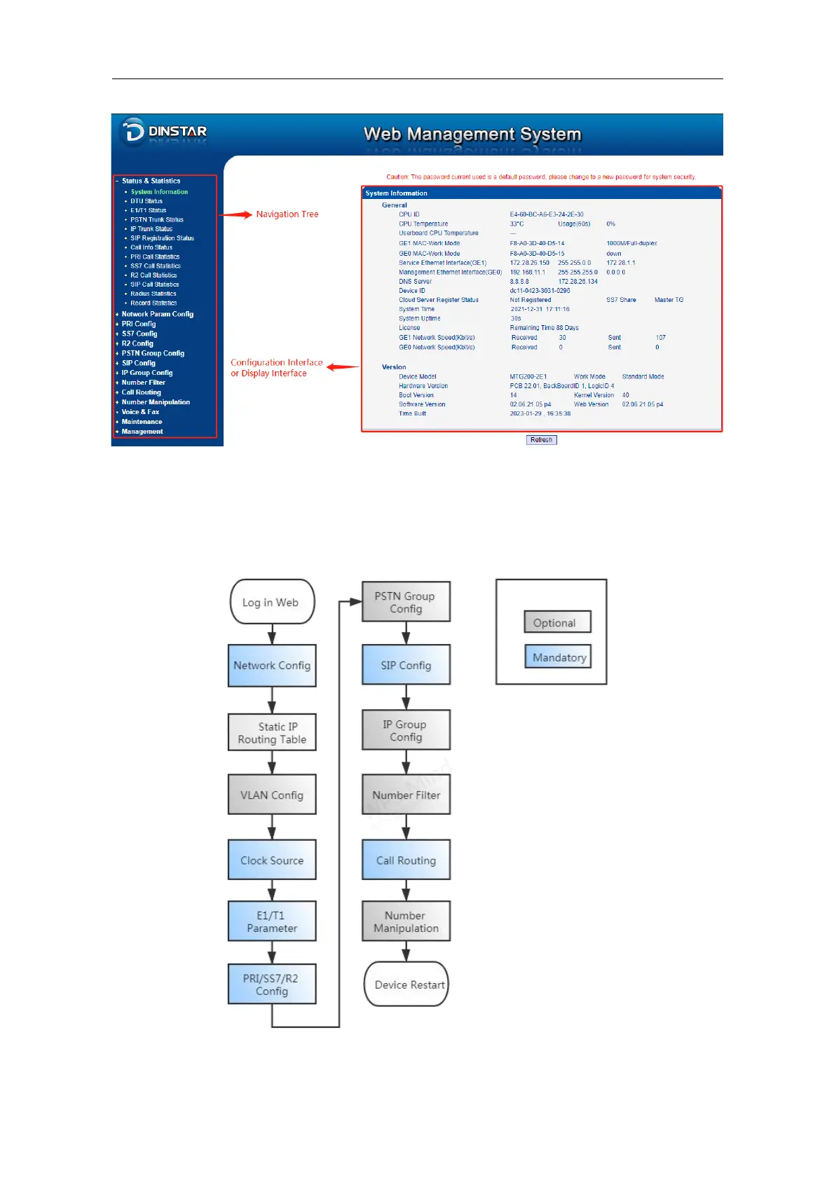
4.3 Configuration Flows
The following is the configuration flows of MTG200:

Table of Contents

Other manuals for Dinstar MTG200

Related product manuals