EasyManua.ls Logo

Endress+Hauser cerabar S - Page 131

Endress+Hauser cerabar S
172 pages
Print Icon
To Next Page IconTo Next Page
To Next Page IconTo Next Page
To Previous Page IconTo Previous Page
To Previous Page IconTo Previous Page
Loading...
Cerabar S/Deltabar S Description of parameters (ToF Tool)
Endress+Hauser 131
P01-xMx7xxxx-19-xx-xx-xx-037
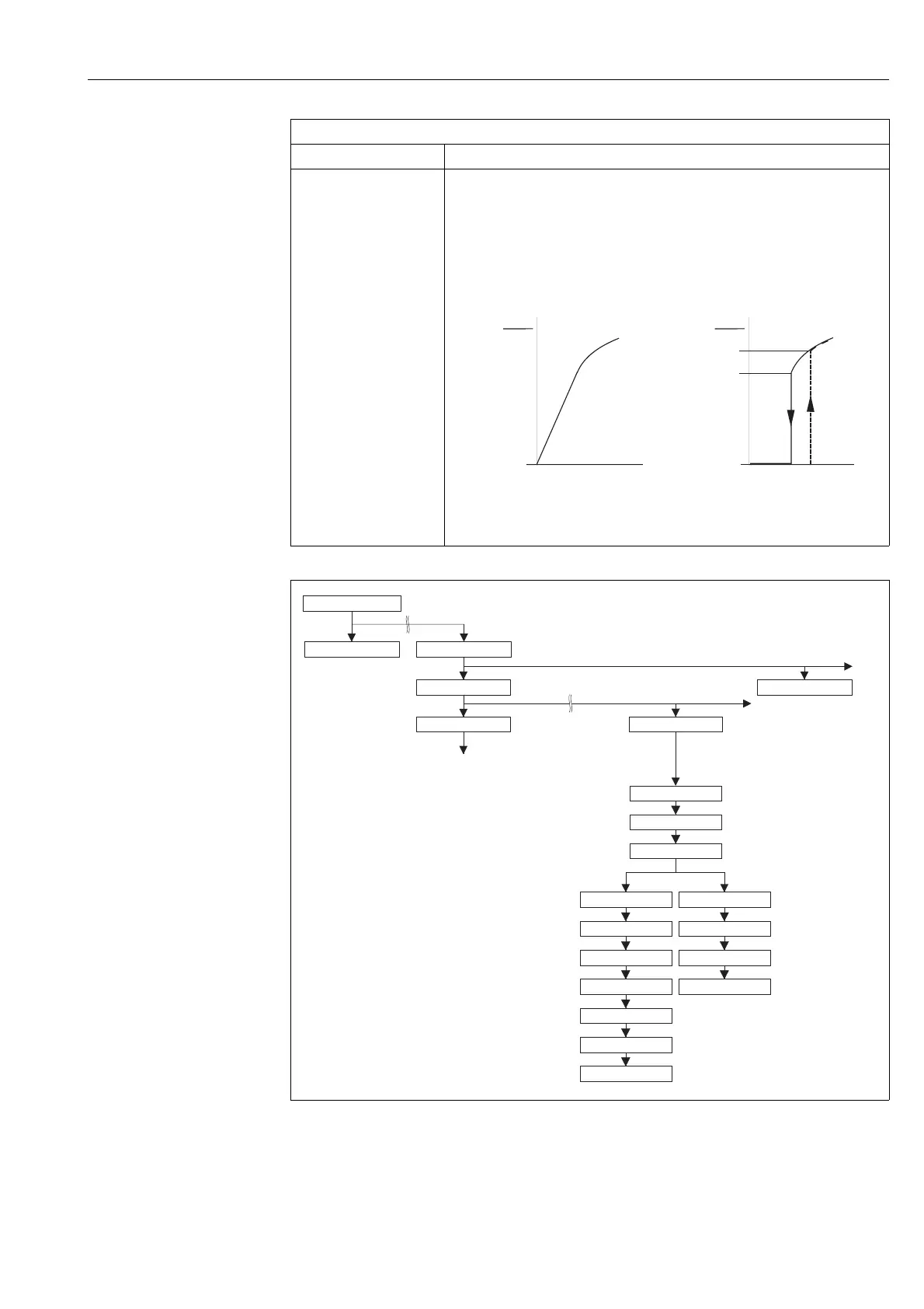
Fig. 31: LINEARISATION function group
SET. L. FL. CUT-OFF
Entry
Enter switch-off point of low flow cut-off.
The hysteresis between the switch-on point and the switch-off point is always 1 % of the
end flow value. See also LOW FLOW CUT-OFF.
Prerequisite:
LOW FLOW CUT-OFF = on
Input range:
Switch-off point: 0...50 % of end flow value (MAX. FLOW).
P01-PMD7xxxx-05-xx-xx-xx-000
Factory setting:
5 % (of end flow value)
ToF Tool, Table 13: OPERATING MENU SETTINGS EXTENDED SETUP "Flow"
Parameter name Description
6%
5%
➀➁
0%
0%
Q
Q
max
Q
Q
max
p p
OPERATING MENU
MEASURED VALUE
QUICK SETUP
DISPLAYSETTINGS
POSITION ADJUSTMENT
Editor Table
Measuring Table
EDITOR TABLE
LINE-NUMB.
X-VAL.
Y-VAL.
TANK CONTENT MIN
LIN. EDIT MODE
TANK DESCRIBTION
TAB. AKTIVATE
TANK CONTENT MAX
TABLE SELECTION
LINEARIZATION
Level measuring
mode only
TANK DESCRIBTION
ACTIV LIN.TAB. Y
ACTIV LIN. TAB. X
LINE-NUMB.

Related product manuals