EasyManua.ls Logo

ESI 900 - Page 127

ESI 900
178 pages
Print Icon
To Next Page IconTo Next Page
To Next Page IconTo Next Page
To Previous Page IconTo Previous Page
To Previous Page IconTo Previous Page
Loading...
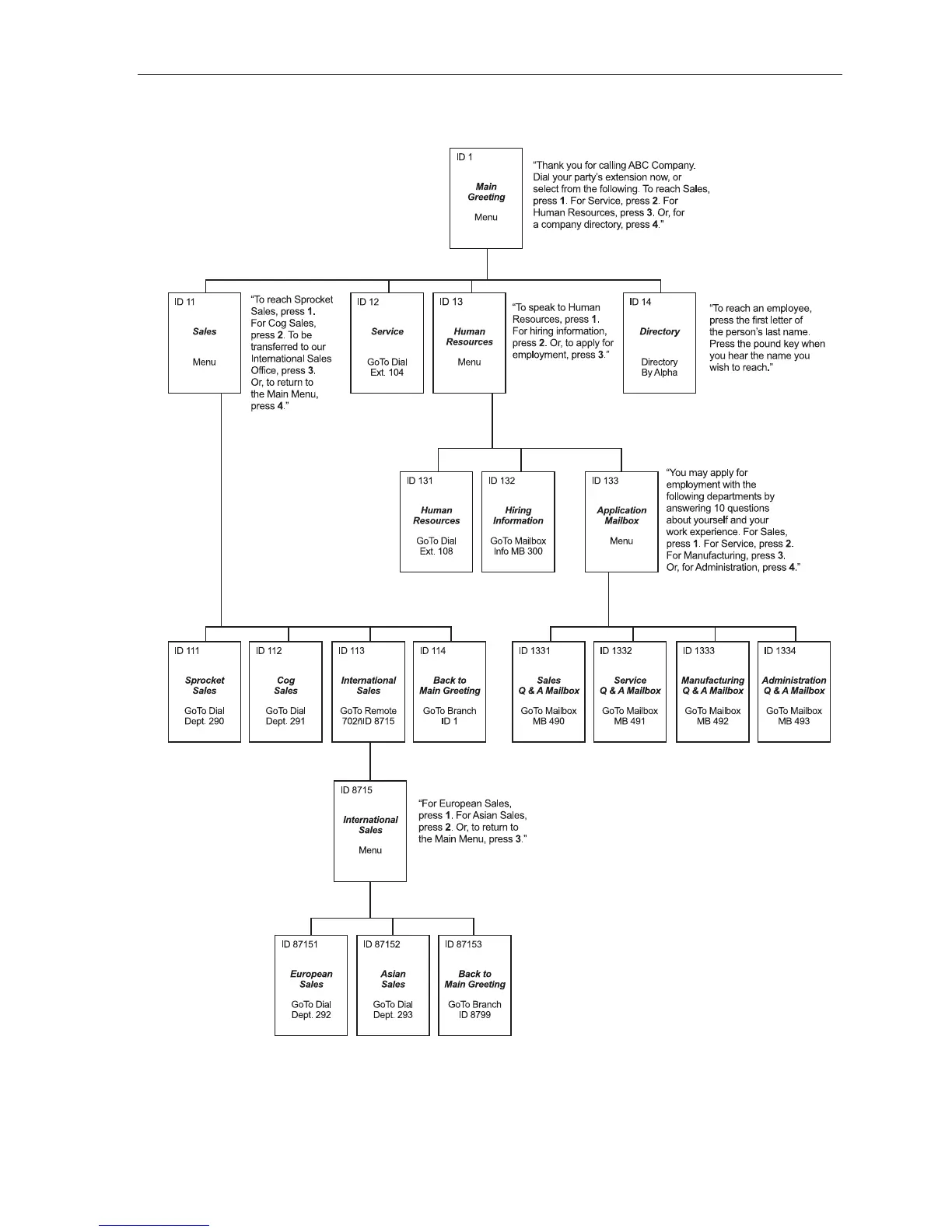
IP Server 900 Programming Manual Function 4: Auto attendant programming
G.5
Auto attendant programming example
(The branch IDs and branch titles shown are for programming purposes only. The caller needs only to press 1, 2, etc., to move
through the choices.)

Table of Contents

Related product manuals