EasyManua.ls Logo

Honda BF135A - Page 34

Honda BF135A
692 pages
Print Icon
To Next Page IconTo Next Page
To Next Page IconTo Next Page
To Previous Page IconTo Previous Page
To Previous Page IconTo Previous Page
Loading...
2-24
BF135A•BF150A
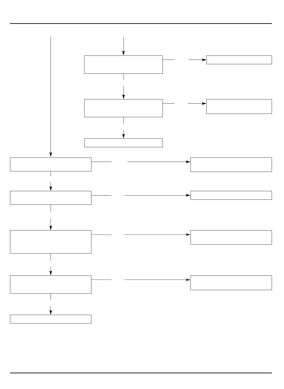
Replace the ignition switch.
Check inside the engine and repair the
faulty parts.
Remove corrosion from the terminals
and connect the terminals securely.
Perform ignition system trouble-
shooting (P. 2-25).
NO
Check the engine speed.
Is it normal?
NO
YES
NO
NO
NO
YES
YES
NO
From P. 2-23 (A)
YES
YES
YES
From P. 2-23 (B)
Replace the starter motor.
Charge the battery.
Repair or replace the wire har-
ness.
Replace the starter motor.
Check the ignition switch (P. 16-9).
Is the ignition switch in good condi-
tion?
Replace the starter motor with a new
one and recheck.
Does the starter motor turn?
Check the battery for charging level.
Is the battery fully charged?
Replace the starter motor with a new
one and recheck.
Does the starter motor turn?
Check the battery terminals for con-
nection and corrosion.
Are the battery terminals in good con-
dition?

Table of Contents

Other manuals for Honda BF135A

Related product manuals