2-23
BF135A•BF150A
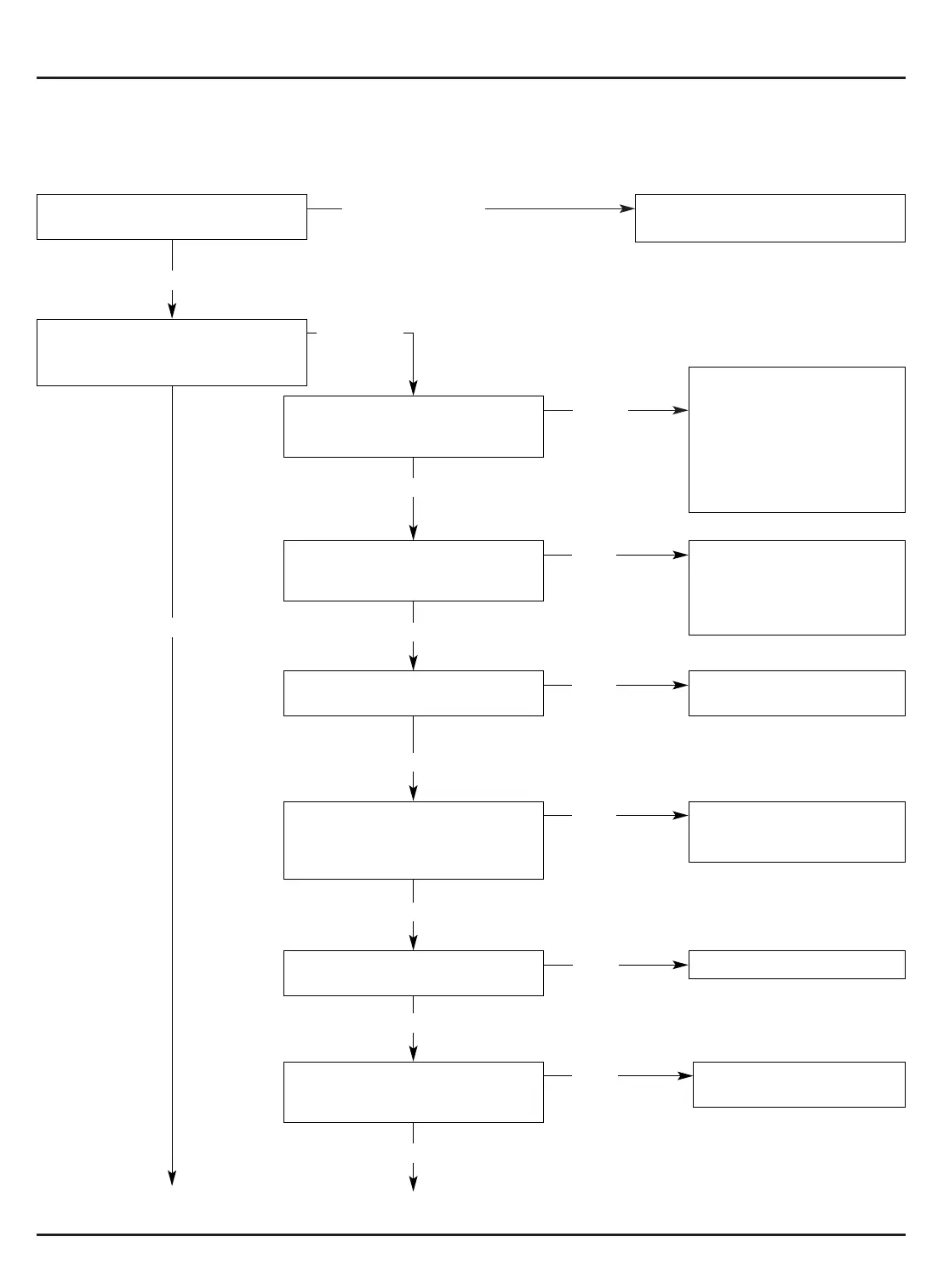
c. STARTING SYSTEM
• ENGINE DOES NOT START
• Before starting troubleshooting, check each wire for connection and correct as necessary.
Replace the neutral switch.
Move the remote control lever in the
“N” (Neutral) position.
• Check the overrunning
clutch and replace as nec-
essary.
• Check the starter motor
magnetic clutch and replace
as necessary.
• Check the planetary gear
and replace as necessary.
Replace the blown fuse(s).
Remove the cause of the
blown fuse(s) before replace-
ment (see FUSE LOAD
CHART on P. 2-20).
Check whether the remote control
lever is in the “N” (Neutral) position.
Not in “N” (Neutral)
position.
Check whether the engine turns with
the ignition switch in the “START” posi-
tion.
Does not
turn.
YES
NO
NO
NO
NO
Replace the PGM-FI main
relay.
NO
NO
YES
Engine turns.
To P. 2-24 (A).
In “N” (Neutral) position.
YES
YES
YES
YES
To P. 2-24 (B).
Check the battery for charging level.
Is the battery fully charged?
Perform charging system
troubleshooting (P. 2-29).
Check the battery terminals for con-
nection and corrosion.
Are the battery terminals in good
condition
Remove corrosion from the
terminals and connect the ter-
minals securely.
Check the PGM-FI main relay (P. 18-
24). Is the PGM-FI main relay in
good condition?
Check the neutral switch (P. 17-13).
Is the switch in good condition?
Check the No. 3 (10A) fuse and the
No. 7 (30A) fuse.
Are the fuses normal?
Check by sound whether the starter
motor is turning.
Is the starter motor turning?