EasyManua.ls Logo

HP Xw8200 - Workstation - 1 GB RAM

HP Xw8200 - Workstation - 1 GB RAM
201 pages
To Next Page IconTo Next Page
To Next Page IconTo Next Page
To Previous Page IconTo Previous Page
To Previous Page IconTo Previous Page
Loading...
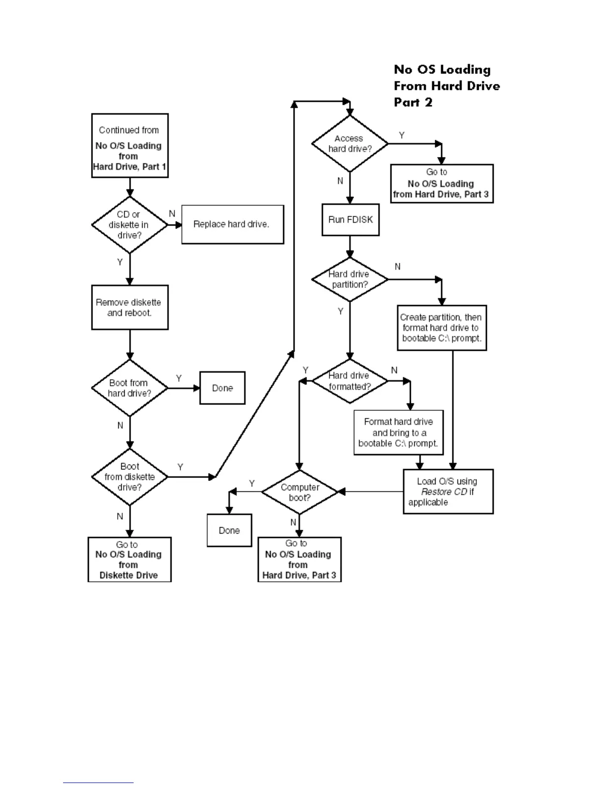
190 QUICK TROUBLESHOOTING FLOWS
No OS Loading from Hard Drive, Part 2

Table of Contents

Other manuals for HP Xw8200 - Workstation - 1 GB RAM

Related product manuals