EasyManua.ls Logo

HP Xw8200 - Workstation - 1 GB RAM

HP Xw8200 - Workstation - 1 GB RAM
201 pages
To Next Page IconTo Next Page
To Next Page IconTo Next Page
To Previous Page IconTo Previous Page
To Previous Page IconTo Previous Page
Loading...
68 REMOVAL AND REPLACEMENT PROCEDURES
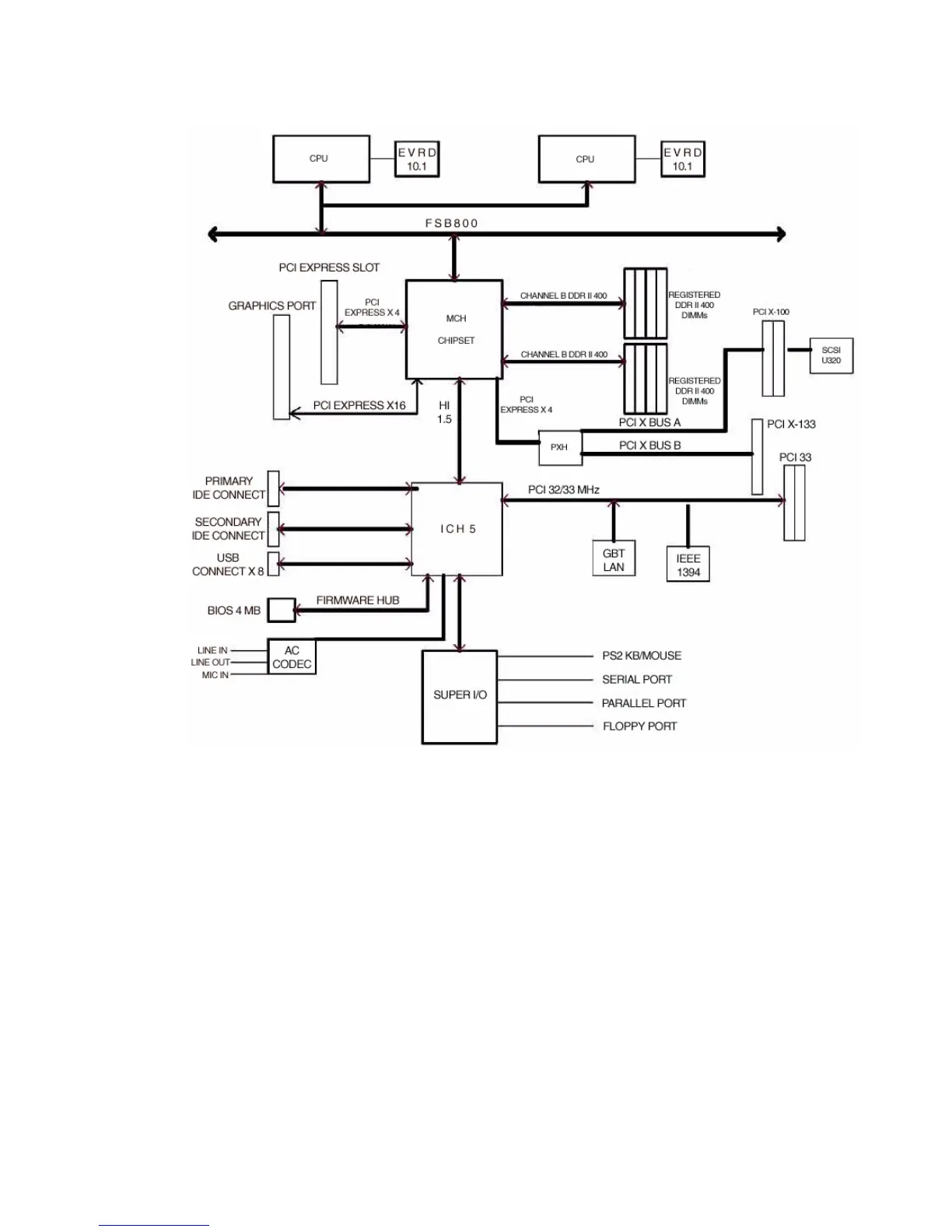
System Board Architecture
The following image shows the HP Workstation xw8200 block diagram.
Removal and Replacement of Components
This section discusses the procedures necessary to remove and install various hardware components
on your workstation. Review the safety and precautions and the “Service Considerations” on page 62, as
well as the
Safety and Regulatory Guide,
before servicing or upgrading your system.
1 Read all safety information and precautions.
2 Locate and clear a suitable work area.
3 Shut down the system and remove power from the unit.
4 Gather your tools.
5 Service your unit.
6 Restore power to your unit.

Table of Contents

Other manuals for HP Xw8200 - Workstation - 1 GB RAM

Related product manuals