EasyManua.ls Logo

HP Xw8200 - Workstation - 1 GB RAM

HP Xw8200 - Workstation - 1 GB RAM
201 pages
To Next Page IconTo Next Page
To Next Page IconTo Next Page
To Previous Page IconTo Previous Page
To Previous Page IconTo Previous Page
Loading...
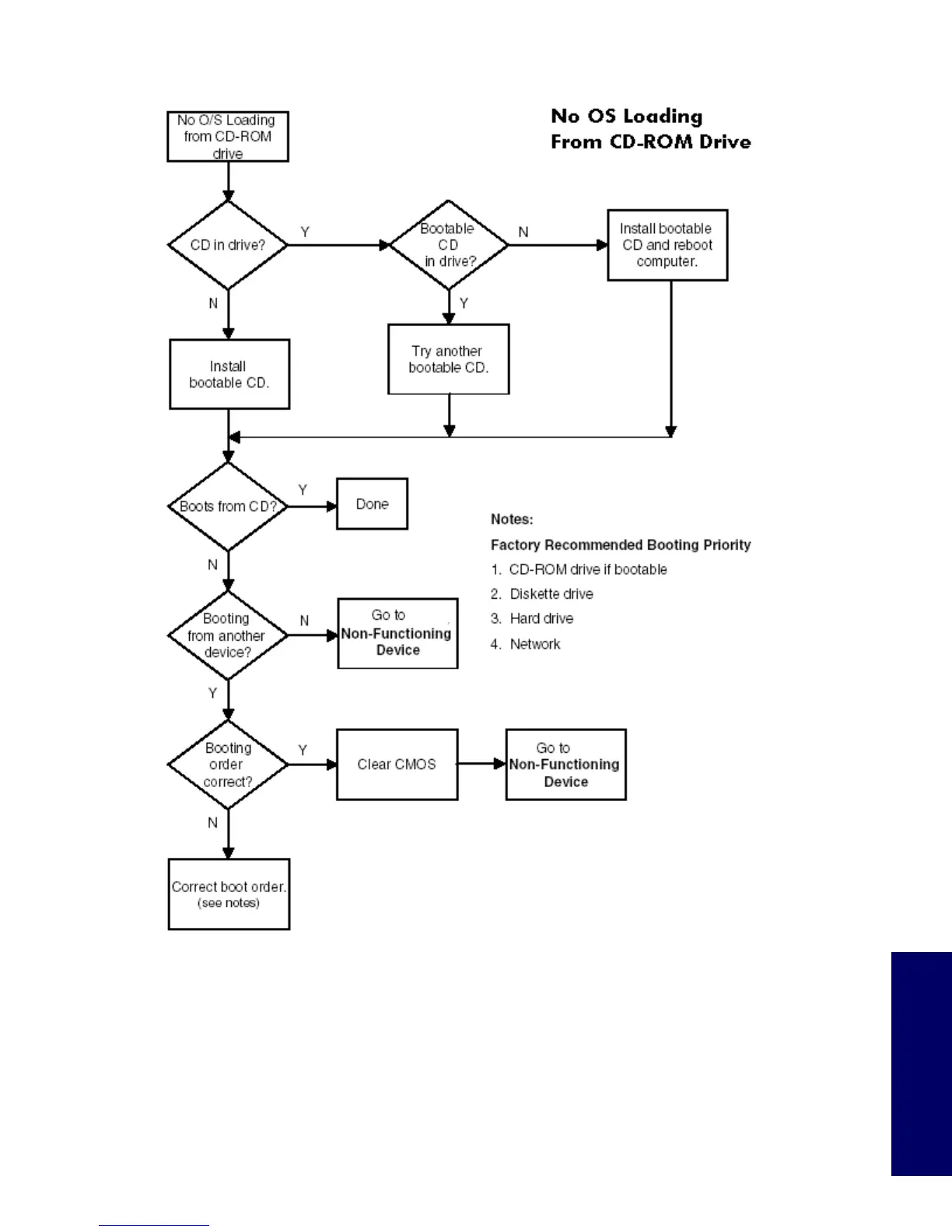
NO OS LOADING FROM CD-ROM DRIVE 193
Appendix I
No OS Loading from CD-ROM Drive

Table of Contents

Other manuals for HP Xw8200 - Workstation - 1 GB RAM

Related product manuals