EasyManua.ls Logo

Huawei NetCol5000-A-035 - Page 49

Huawei NetCol5000-A-035
223 pages
Print Icon
To Next Page IconTo Next Page
To Next Page IconTo Next Page
To Previous Page IconTo Previous Page
To Previous Page IconTo Previous Page
Loading...
NetCol5000-A(025, 035) In-row Air Cooled Smart
Cooling Product
User Manual (600 mm)
3 Installation Guide
Copyright © Huawei Technologies Co., Ltd.
40
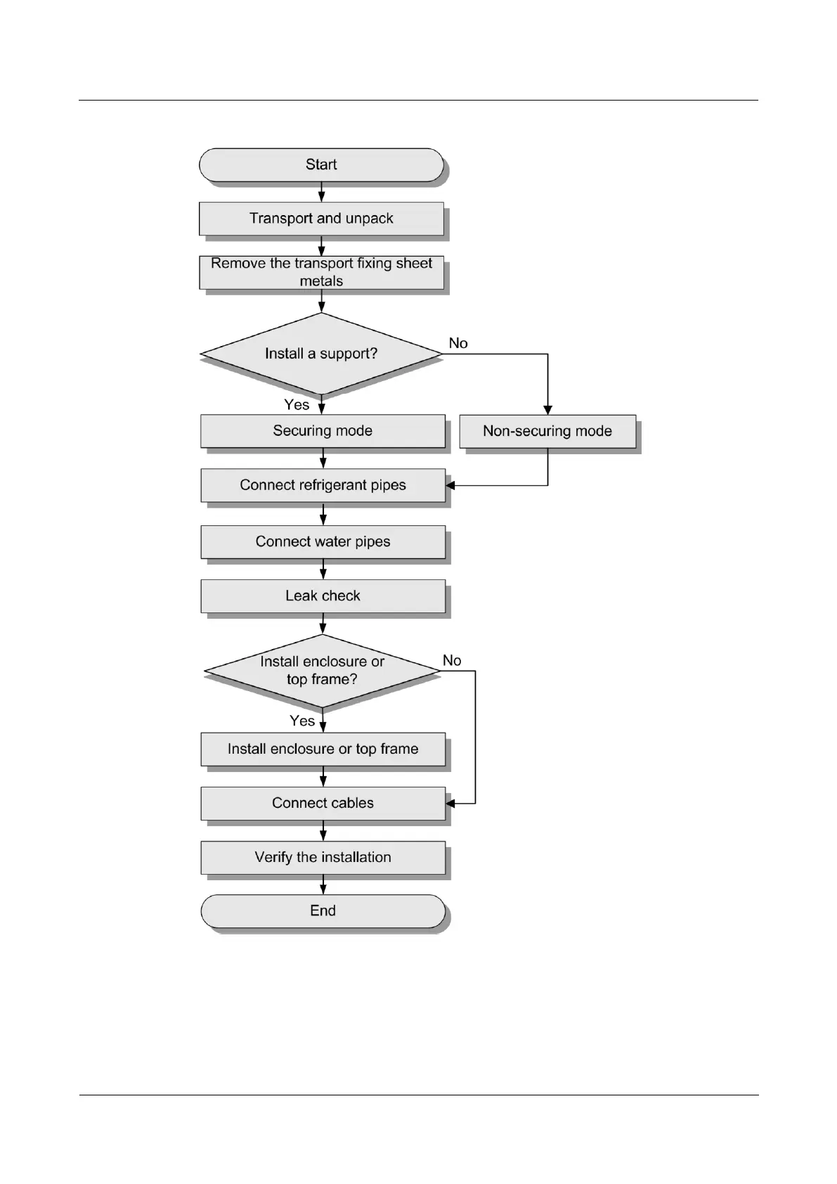
Figure 3-15 Process for installing an indoor unit

Table of Contents

Related product manuals