EasyManua.ls Logo

Lenze EPM-T110 - Fig. 12.6-12 Counter Access of 1 Xcounter16 Xdigital Input in the Mode 3; Fig. 12.6-13 Signal Characteristic of 1 Xcounter16 Xdigital Input in the Mode 3

Lenze EPM-T110
305 pages
To Next Page IconTo Next Page
To Next Page IconTo Next Page
To Previous Page IconTo Previous Page
To Previous Page IconTo Previous Page
Loading...
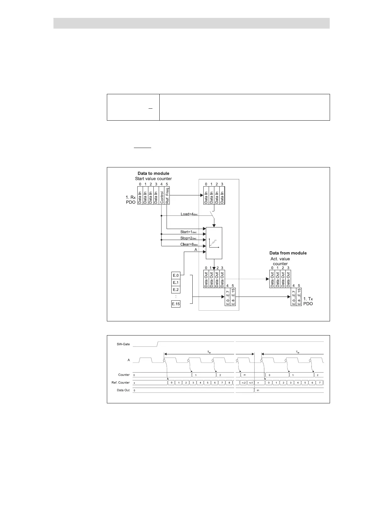
Parameterising 1xcounter/16xdigital input module
Measuring the frequency (mode 3)
12
Parameter setting
12.6
12.6.6
l
12.6-12
EDSPM-TXXX-3.0-04/2004
f Frequency of signal A
f
f
m
f
ref
Reference frequency
f = f
ref
m
n
m Count value
n
n Starting value
Example: Reference frequency f
ref
= 1 MHz, starting value n = 1,000,000, count
value m = 10,000
f = 1MHz
10000
1000000
= 10 kHz
epm-t183
Fig. 12.6-12 Counter access of 1xcounter/16xdigital input in the mode 3
epm-t185
Fig. 12.6-13 Signal characteristic of 1xcounter/16xdigital input in the mode 3
Frequency calculation
Counter access
Signal characteristic
Show/Hide Bookmarks

Table of Contents

Related product manuals