EasyManua.ls Logo

MD Helicopters 369D - Page 312

MD Helicopters 369D
722 pages
Print Icon
To Next Page IconTo Next Page
To Next Page IconTo Next Page
To Previous Page IconTo Previous Page
To Previous Page IconTo Previous Page
Loading...
CSP-HMI-3
MD Helicopters, Inc.
MAINTENANCE MANUAL
[ Main Menu ]
[ HMI3 Book TOC ]
[ Chapter 96 TOC ]
Page 232
Revision 14
96-01-00
The information disclosed herein is proprietary to MD Helicopters, Inc.
Neither this document nor any part hereof may be reproduced or transferred to
other documents or used or disclosed to others for manufacturing or any other
purpose except as specifically authorized in writing by MD Helicopters, Inc.
Copyright © 19992016 by MD Helicopters, Inc.
A
B
C
D
A
B
C
D
TB3-4
A
B
C
D
A
B
C
D
TB3-1
(P9-M) P508G20
P508F16 (P6-B)
M522D16
J605
A
B
C
M523B16N
M523BB20
E20
CARGO
HOOK
G96-0019-6A
TB3-
TB7-
A
B
C
D
E
F
TB7-1
A
B
C
D
E
F
TB7-2
A
B
C
D
E
F
TB7-3
A
B
C
D
E
F
TB7-4
A
B
C
D
E
F
TB7-7
A
B
C
D
E
F
TB7-8
A
B
C
D
E
F
TB7-9
A
B
C
D
E
F
TB7-10
A
B
C
D
E
F
TB7-11
CNS25A22 (P509-aa)
CNS31A22 (P509-cc)
CNS29A22 (P509-bb)
(P509-C) CNS24A22
RV510T22
(P509-E) CNS32A22
RV510S22
(P509-F) CNS30A22
RV510P22
RV510R22
(P509-H) CNS15B22
RV510Q22
(P509-J) CNS55A22
TB5-1
TB5-4
(P509-Z) CNS21A22
RV508D22 (J109-W)
TB5-
NOTE: TB3-2 AND TB3-3 BLANK.
NOTE: TB5-3 BLANK.
NOTE: TB7-5, TB7-6 AND 7-12 BLANK.
RV510V22
RV510W22
RV514B22 (TB502-5E)
A
B
C
D
TB5-2
A
B
C
D
A
B
C
D
(K300-GEN) P508B16
(P9-i) M520AB16
(TB1-19A) M520B20
P508D20 (P6-A)
(TB502-4D) RV514F22
RV501D22
(P509-X) CNS19A22
(P509-W) CNS23A22
RV508C22
RV510C22
RV501A22 (J130-W)
CNS2QA22 (P509-Y)
RV516C22 (J109-P)
RV505B22 (J130-P)
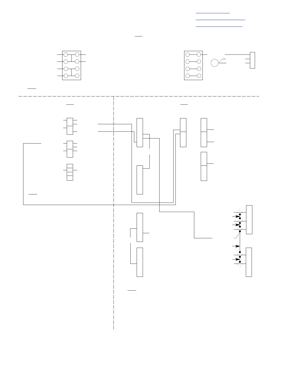
Figure 205. Fuselage Wiring Diagram (369D; 724 1149, 1151 1184)
(Sheet 6 of 6)

Table of Contents

Other manuals for MD Helicopters 369D

Related product manuals