EasyManua.ls Logo

MD Helicopters 369D - Page 329

MD Helicopters 369D
722 pages
Print Icon
To Next Page IconTo Next Page
To Next Page IconTo Next Page
To Previous Page IconTo Previous Page
To Previous Page IconTo Previous Page
Loading...
CSP-HMI-3
MD Helicopters, Inc.
MAINTENANCE MANUAL
[ Main Menu ]
[ HMI3 Book TOC ]
[ Chapter 96 TOC ]
96-01-00
Page 249
Revision 11
The information disclosed herein is proprietary to MD Helicopters, Inc.
Neither this document nor any part hereof may be reproduced or transferred to
other documents or used or disclosed to others for manufacturing or any other
purpose except as specifically authorized in writing by MD Helicopters, Inc.
Copyright © 19992016 by MD Helicopters, Inc.
G96-0017-11
A
B
C
D
1
1
2
2
1
2
2
1
NC
NC
NO
NO
+
-
C
C S1
S2
XDS9 (RE-IGN PRESS-TO-TEST)
J502D20
J503EE20 (TB502-13C)
K104 (AUTO-REIGN RELAY)
8
5
6
3
1
4
2
7
J502E20
K304 (AUTO-REIGN)
DS10 (ENGINE
POWER OUT
WARNING
UNIT)
A
P19
(TB502-14D) E522E22
2
7
5
6
8
4
1
3
20 AWG JMPR
(2 PLCS)
+
-
-
+
1
2
3
4
5
6
7
8
K103
(OVERVOLTAGE RELAY)
P15A20
TB11-1 TB11-2 TB11-3
P24A20
(P615-D) P512B20
12
3
4
S4 (GEN)
P506C20 (P615-W)
1
TB10
(CB600) M535A12
A526A12 (P28-C)
E48
TB12-1
TB12-2
TB12-3
TB12-4
B A
SP82
B A
SP81
DS105
+
-
E519C20
E520B20
WARNING HORN
E567G22 (P618-t)
E519A22 (P12-S)
2MFDS
S11 (AUTO RE-IGN TEST)
1
3
4
6
(CB106-2) J501A20
E31
J507AA20 (TB502-13E)
TB501
RV522EE20 (P618-y)
RV522E20 (P618-a)
CNS17C22 (P509-A)
RV520E20 (P618-c)
RV520EE20 (P618-x)
SX1C20 (P618-r)
E519D20
E520F20 (P618-s)
E520D20
A
B
C
D
A
B
C
D
A
B
C
D
A
B
C
D
A
B
C
D
E
F
A
B
C
D
E
F
E520B20 (P615-H)
E521A20 (P615-K)
E567B22
(TB502-12D) E533A22
(TB6-3) E510D20
E519B22
(P618-T) E105AA20
E520A22
(TB502-14A) E108A20
(TB502-12F) RV514A22
(TB502-13D) J507A20
B
C
E
F
G
J
K
L
M
U
J501AE20
E559AC22 (TB502-20C)
20 AWG JMPR (4 PLCS)
J509A20N
J508A20N
J502A20
J501B20
J503D20 (TB502-13A)
J505A20N
P514A20 (P615-A)
P24B20
P24C20
P15C20
P15B20
A
B
C
D
E
F
A526A8 (J200-A)
P505C(3-10) (K310-A1)
(OPT EQPT) A526AA8
(J617-M) P505GG16
(CB118-1) P505L16
(CB101-1) P505D6
2
3
4
1
2
3
4
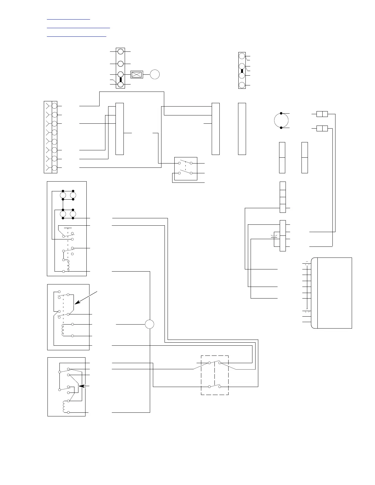
Figure 208. Console Wiring Diagram, Instrument Panel with Center Console
(369D; 724 1149) (Sheet 5 of 7)

Table of Contents

Other manuals for MD Helicopters 369D

Related product manuals