EasyManua.ls Logo

MD Helicopters 369D - Page 337

MD Helicopters 369D
722 pages
Print Icon
To Next Page IconTo Next Page
To Next Page IconTo Next Page
To Previous Page IconTo Previous Page
To Previous Page IconTo Previous Page
Loading...
CSP-HMI-3
MD Helicopters, Inc.
MAINTENANCE MANUAL
[ Main Menu ]
[ HMI3 Book TOC ]
[ Chapter 96 TOC ]
96-01-00
Page 257
Revision 11
The information disclosed herein is proprietary to MD Helicopters, Inc.
Neither this document nor any part hereof may be reproduced or transferred to
other documents or used or disclosed to others for manufacturing or any other
purpose except as specifically authorized in writing by MD Helicopters, Inc.
Copyright © 19992016 by MD Helicopters, Inc.
A
B
C
D
A
B
C
D
TB3-4
A
B
C
D
A
B
C
D
TB3-1(TB1-28B) JMPR
JMPR (TB1-28B)
M522D16
J605
A
B
C
M523B16N
M523BB20N
E20
CARGO
HOOK
G96-0020-6
TB3-
TB7-
A
B
C
D
E
F
TB7-1
A
B
C
D
E
F
TB7-2
A
B
C
D
E
F
TB7-3
A
B
C
D
E
F
TB7-4
A
B
C
D
E
F
TB7-8
A
B
C
D
E
F
TB7-10
A
B
C
D
E
F
TB7-11
TB5-2
TB5-1
TB5-4
RV506D22 (J109-W)
RV501A22 (J130-W)
RV516C22 (J109-P)
RV505B22 (J130-P)
TB5-
R
J10
NOTE: TB3-2 AND TB3-3 BLANK.
NOTE: TB5-3 AND TB5-5 BLANK.
NOTE: TB7-5 THRU TB7-7, TB7-12 BLANK.
RV510P22 SHLD
A
B
C
D
E
F
TB7-9
A
B
C
D
A
B
C
D
A
B
C
D
JMPR (TB1-28D)
P508F16 (P6-B)
P508D20 (P6-A)
(J9-M) P508G20
(K300-GEN) Q508B16
(J9-i) M520AA16
J CNS29AA22
K CNS24AA22
L CNS32AA22
M CNS30AA22
N CNS5BB22
P CNS55AA22
B RV514FF22
T
A CNS21AA22
D CNS19AA22
E CNS23AA22
S
C CNS20AA22
G CNS25AA22
H CNS31AA22
F RV514BB22
U
V
W
X
Y
Z
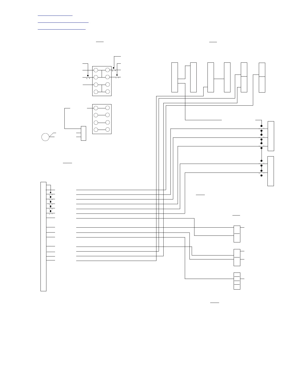
Figure 209. Fuselage Wiring Diagram (369D; 1150, 1185 & Subs
(Sheet 6 of 6)

Table of Contents

Other manuals for MD Helicopters 369D

Related product manuals