EasyManua.ls Logo

MD Helicopters 369D - Page 343

MD Helicopters 369D
722 pages
Print Icon
To Next Page IconTo Next Page
To Next Page IconTo Next Page
To Previous Page IconTo Previous Page
To Previous Page IconTo Previous Page
Loading...
CSP-HMI-3
MD Helicopters, Inc.
MAINTENANCE MANUAL
[ Main Menu ]
[ HMI3 Book TOC ]
[ Chapter 96 TOC ]
96-01-00
Page 263
Revision 11
The information disclosed herein is proprietary to MD Helicopters, Inc.
Neither this document nor any part hereof may be reproduced or transferred to
other documents or used or disclosed to others for manufacturing or any other
purpose except as specifically authorized in writing by MD Helicopters, Inc.
Copyright © 19992016 by MD Helicopters, Inc.
G96-0020-12
CNS12B22 (TB502-1A)dd
D
T
V
U
S
R
M
N
L
K
P
J
H
cc
bb
C
E
aa
F
Z
Y
W
X
B
A
P509
INTERCOM
SYSTEM
1
2
3
4
TB501
RV522A16 (CB107-2)
P521A20N (S2-2)
TB6
GRD
BUS
K501A20 (S3-1)
CR31
E46
TB101
#10
#10
#10
P505C(3-10) (K310-A1)
RV514S22 (TB502-12A)
CR10
R30
2
1
3
TB106
P10
R
CNS14B22 (TB502-2F)
CNS13B22 (TB502-4A)
CNS56A22 (TB502-4E)
CNS22A22 (TB502-5F)
CNS10B22 (TB502-6A
CNS18A22 (TB502-6C)
CNS6A22 (TB502-10A)
CNS33A22 (TB502-10D)
CNS34A22 (TB502-10F)
CNS11B22 (TB502-11A)
CNS16B22 (TB502-11E)
RV511A22 (TB502-4C)
CNS55A22
CNS15B22
CNS31A22
CNS29A22
CNS24A22
CNS32A22
CNS25A22
CNS30A22
CNS21A22
CNS20A22
CNS23A22
CNS19A2
CNS9B22
CNS17C22
RV520A16 (CB108-2)
J
K
L
M
N
P
B
T
A
D
E
S
C
G
H
F
U
V
W
X
Y
Z
RV514Q22 (TB502-12E)
RV514T22 (TB502-5C)
TR611-1A20 (CB126-1)
P506AN16 (CB107-1)
P506AM16 (CB108-1)
P506W10 (CB103-1)
P506AX10 (CB118-1)
P506AE10 (CB127-1)
P506M20 (CB121-1)
P506AG16 (CB603-1)
P506AF10 (CB109-1)
(CB132-1)
P506U8 (CB129-1)
P506X14 (CB122-1)
P506AH8 (CB600-1)
1
2
3
4
5
6
7
8
L540A20N (TB105-3)
J505A20N (XDS9(-))
J508A20N (S11-1)
J509A20N (K304-X2)
E528AA22N (P1-SHLD)
P16K22N (TB503-6E)
E510D20 (P19-E)
E528A22 (P1-C)
L504B22N (R110-1)
E529A22 (P2-A)
E529AA22N (P2-SHLD)
E510A22 (XDS14-2)
E563A22 (P12-W)
H501A16 (HR1-(-))
E521A20 (S4-2)
L535B20 (P4-H)
E560A22N (SP23-A)
E3
E2
1
2
3
4
5
6
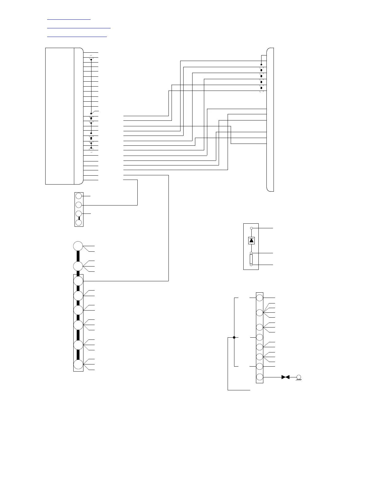
Figure 210. Console Wiring Diagram (369D; 1150, 1185 & Subs)
(Sheet 6 of 7)

Table of Contents

Other manuals for MD Helicopters 369D

Related product manuals