EasyManua.ls Logo

MD Helicopters 369D - Page 356

MD Helicopters 369D
722 pages
Print Icon
To Next Page IconTo Next Page
To Next Page IconTo Next Page
To Previous Page IconTo Previous Page
To Previous Page IconTo Previous Page
Loading...
CSP-HMI-3 MD Helicopters, Inc.
MAINTENANCE MANUAL
[ Main Menu ]
[ HMI3 Book TOC ]
[ Chapter 96 TOC ]
Page 210
Revision 9
96-02-00
The information disclosed herein is proprietary to MD Helicopters, Inc.
Neither this document nor any part hereof may be reproduced or transferred to
other documents or used or disclosed to others for manufacturing or any other
purpose except as specifically authorized in writing by MD Helicopters, Inc.
Copyright © 19992016 by MD Helicopters, Inc.
1
2
c
3
4
DS12 (XMSN OIL TEMP)
DS13 (XMSN OIL PRESS)
DS14 (ENG OUT)
DS15 (ENG CHIPS)
DS16 (FUEL LOW)
DS17 (FUEL FILTER)
DS18 (GEN OUT)
DS19 (M/R XMSN CHIPS)
DS20 (T/R XMSN CHIPS)
DS24 (BATT 140°)
DS25 (BATT 160°)
DS31 (AIR FRAME FLTR)
XDS8 (FLOAT PRESS-TO-TEST)
1
2
c
3
4
1
2
c
3
4
1
2
c
3
4
1
2
c
3
4
1
2
c
3
4
1
2
c
3
4
1
2
c
3
4
1
2
c
3
4
1
2
c
3
4
1
2
c
3
4
1
2
c
3
4
1
2
c
3
4
C ENG OUT LT HI
P12 (DIMMER CONTROL UNIT)
D502A22
E559M22
E510A22N (E33-D)
E513A22
E517A22
E531A22
E555A22
E559L22
E559K22
1
2
3
4
C
C
C
C
S1
S2
S3
NO
NC
NC
NC
NO
NO
M511G20 (TB503-11M)
M506N20 WHT (TB503-5J)
M506H20 (TB503-5F)
M506N20 BLU (TB503-5M)
E564E20 (TB503-7C)
E559AE20 (TB503-7F)
Q514B20 (TB503-4D)
P514C20 (TB503-4M)
(P110-C) E559N22
(TB503-6M)
22 AWG JMPR
22 AWG JMPR
22 AWG
JMPR
22 AWG JMPR
DS10 (ENGINE
POWER OUT
WARNING UNIT)
A
P19
(TB503-3K) E522E22
NC
NO
NC
NO
S1
S2
C
C
XDS21 (WARN PRESS-TO-TEST)
P514E20 (TB503-6C)
P514A20N (E31-C)
G96-0021-9
369D24150
(P110-D) E559J22
(P9-Y) D509B22
(P9-N) E513D22
(P9-J) E517D22
(P9-j) E531D22
(P9-A) E555D22
(P110-E) E559H22
(TB503-10B) E509AA20
(TB503-12M) E511BB20
(TB503-6J) E559A20
(TB503-9G) Q501C20
(TB503-8G) E519A20
(TB503-6E) E518A20
(TB503-2K) L534A22
(TB503-6B) E508A20
(R110-4) L532B22
(R110-2) L551A22
(TB10-D) E561A22
(E33-E) E563A22N
f T/R XMSN CHIP LT LO
E XMSN OIL TEMP LT HI
F XMSN OIL TEMP LT LO
G XMSN OIL PRESS LT HI
H ENG CHIP LT LO
g M/R XMSN CHIP LT LO
K FUEL LOW LT LO
h XMSN OIL PRESS LT LO
M FUEL FILTER LT LO
P GEN OUT LT LO
j XMSN OIL PRESS SW LO
e M/R XMSN CHIP DET LO
Y XMSN OIL TEMP SW LO
Z ENG CHIP DET LO
a FUEL LOW SW LO
b AIR FRAME FLTR SW LO
c GEN OUT ALARM LO
R T/R XMSN CHIP DET LO
A +28VDC TEST
B DC GND TEST
D WARN LTS BRT/DIM
N START PUMP
S ENG OUT WARN SIGNAL
T PRESS/TEMP WARN SIGNAL
d PNL LIGHTING, VARIABLE DC
V +28VDC
J BRT/DIM SW
X DIMMER POT ARM
L START PUMP ON LT
W DC GND
U
(TB503-9E) E567A20
(TB502-6F) E533A22
(E33-B) E510D20N
(TB503-8D) E519B20
(P9-t) E105A20
(TB503-7K) E520A22
(TB503-3G) E108A20
(TB502-6J) RV514A22
(TB503-3D) J507A20
B
C
E
F
G
J
K
L
M
U
E509A20 (TB503-10A)
E511B20 (TB503-12L)
P514B20 (TB503-6G)
Q514A20 (TB503-6L)
E559AA22
E530B22
E559P22
E503B22
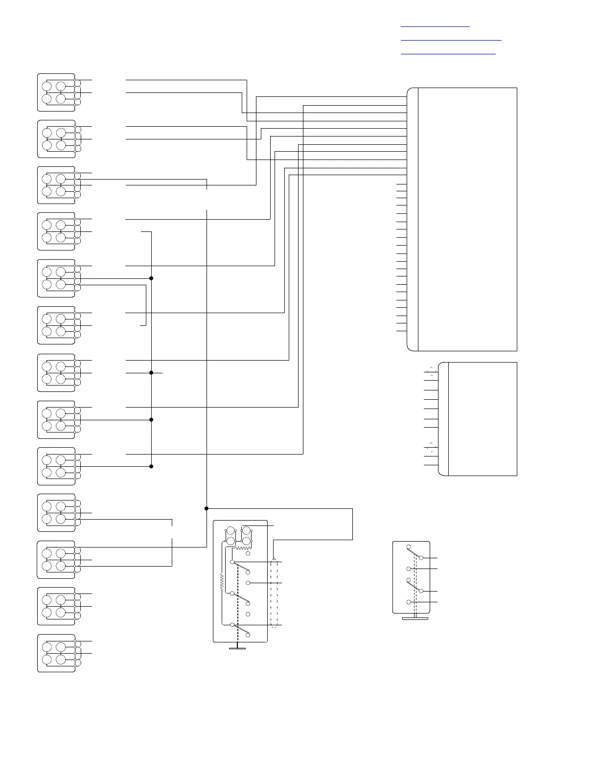
Figure 202. Console Wiring Diagram (369E; 001 383) (Sheet 3 of 7)

Table of Contents

Other manuals for MD Helicopters 369D

Related product manuals