EasyManua.ls Logo

MD Helicopters 369D - Page 371

MD Helicopters 369D
722 pages
Print Icon
To Next Page IconTo Next Page
To Next Page IconTo Next Page
To Previous Page IconTo Previous Page
To Previous Page IconTo Previous Page
Loading...
CSP-HMI-3MD Helicopters, Inc.
MAINTENANCE MANUAL
[ Main Menu ]
[ HMI3 Book TOC ]
[ Chapter 96 TOC ]
96-02-00
Page 225
Revision 9
The information disclosed herein is proprietary to MD Helicopters, Inc.
Neither this document nor any part hereof may be reproduced or transferred to
other documents or used or disclosed to others for manufacturing or any other
purpose except as specifically authorized in writing by MD Helicopters, Inc.
Copyright © 19992016 by MD Helicopters, Inc.
C
D
AB
CR20
CR51
TB10
J508BB20 (TB503-10H)
E11
E2
20 AWG JMPR
(SW PNL - ) L534K20N
RED OR WHT
(S4A-2) E521A20N
1
2
3
4
5
6
7
E559AC20 (TB503-4C)
K304
J502E20
K104
AUTO-REIGN
AUTO-REIGN
RELAY
8
CR41
1
2
3
4
5
6
7
8
CR5
J502A20 (TB503-9L)
(TB503-3C) J503EE20
1
2
3
4
5
6
7
8
CR40
K103
OVER VOLTAGE
RELAY
20 AWG JMPR
20 AWG JMPR
(TB503-13C) P512D16
PS122
EDGE
LIGHT
POWER
SUPPLY
RED
BLK
(TB503-1G) L533D20
SP1221
SP1222
FL100 LOAD
LINE
LINE
(E33-L) F501R20N
F502Q22 BLU (P507-A)
GND
NO
1
2
3
4
C
C
NC
XDS9 (RE-IGN PRESS-TO-TEST)
J502D20 (TB503-4A)
J501B20 (TB503-9H)
G96-0022-11
20 AWG JMPR
J502F20N (E31-E)
J503D20 (TB503-11G)
(TB503-11F) P513D20
(TB503-12C) P17H20
(TB503-12D) L533T20
J512J20 (TB503-11K)
F502Q22 RED (P507-C)
F501Q22 RED (P506-C)
F501Q22 BLU (P506-A)
(CB105-2) F501A20
(TB503-3E) J507AA20
20 AWG JMPR
J511C20
(E31-F) J509A20N
(E33-J) H501B20N
(HR1-GND) H501A16
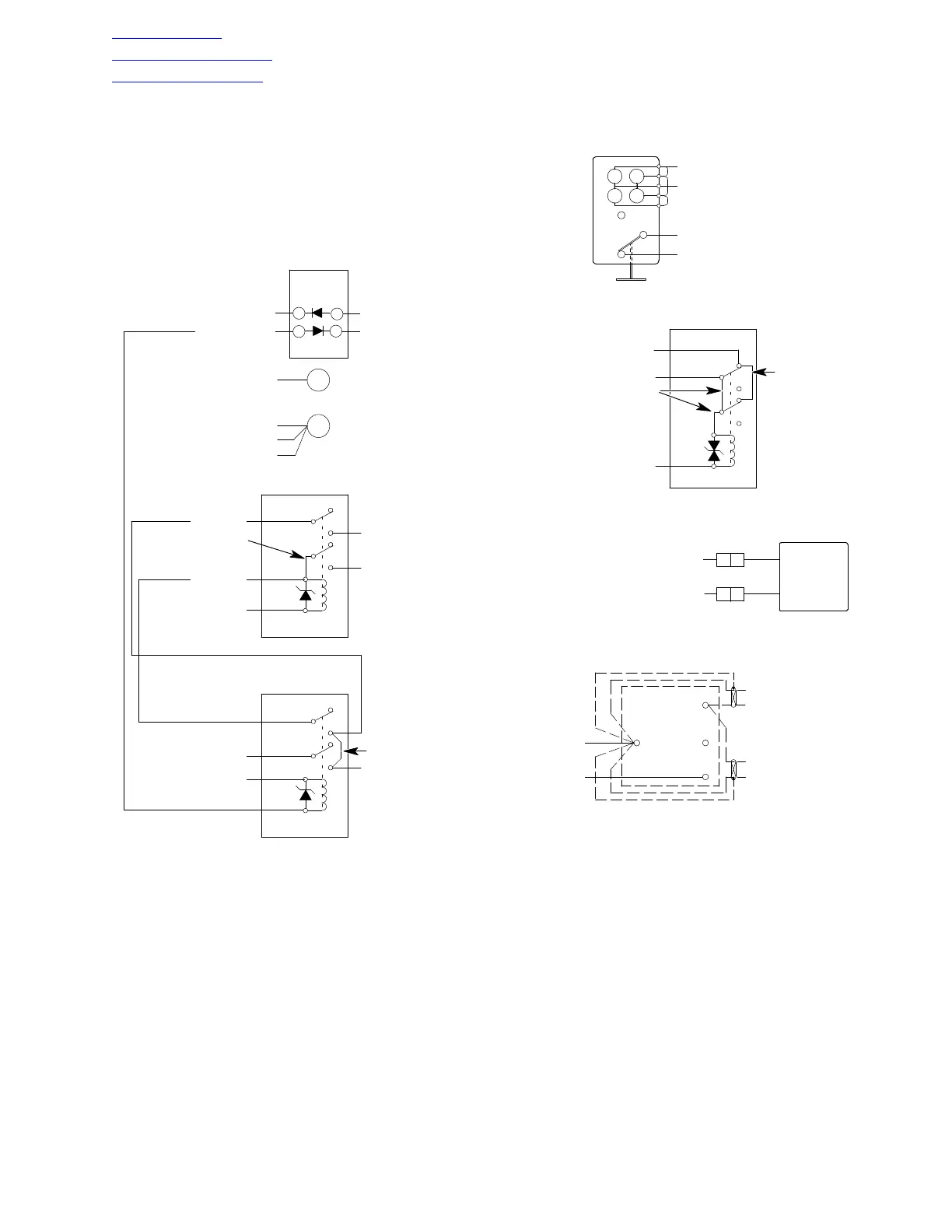
Figure 204. Console Wiring Diagram (369FF; 001 075) (Sheet 5 of 7)

Table of Contents

Other manuals for MD Helicopters 369D

Related product manuals