EasyManua.ls Logo

Nokia MOBILE TERMINAL - Resistive Touch Screen Troubleshooting

Nokia MOBILE TERMINAL
262 pages
Print Icon
To Next Page IconTo Next Page
To Next Page IconTo Next Page
To Previous Page IconTo Previous Page
To Previous Page IconTo Previous Page
Loading...
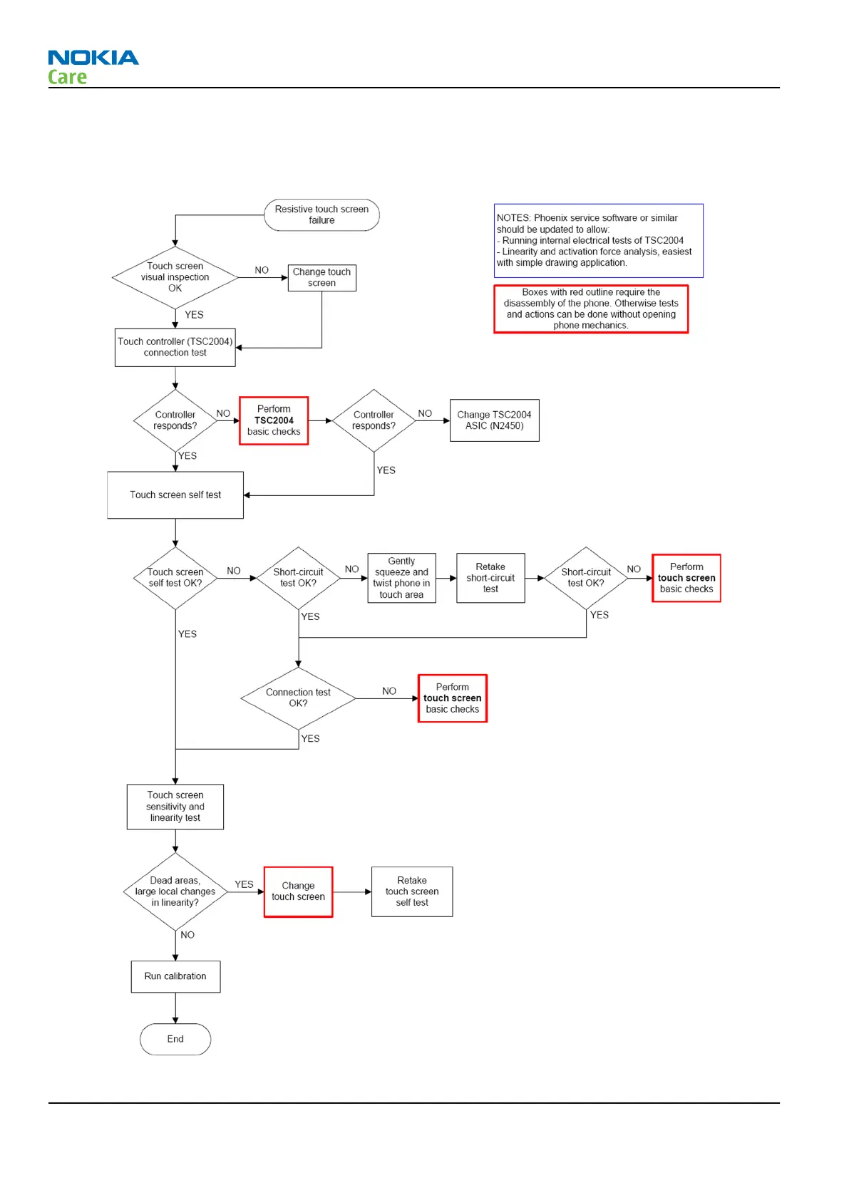
Resistive touch screen troubleshooting
Troubleshooting flow
Figure 14 Resistive touch screen troubleshooting
RM-356
BB Troubleshooting and Manual Tuning Guide
Page 3 –28 COMPANY CONFIDENTIAL Issue 1
Copyright © 2008 Nokia. All rights reserved.

Table of Contents

Related product manuals