EasyManua.ls Logo

Panasonic SA-AKX10PH - Audio

Panasonic SA-AKX10PH
114 pages
Print Icon
To Next Page IconTo Next Page
To Next Page IconTo Next Page
To Previous Page IconTo Previous Page
To Previous Page IconTo Previous Page
Loading...
74
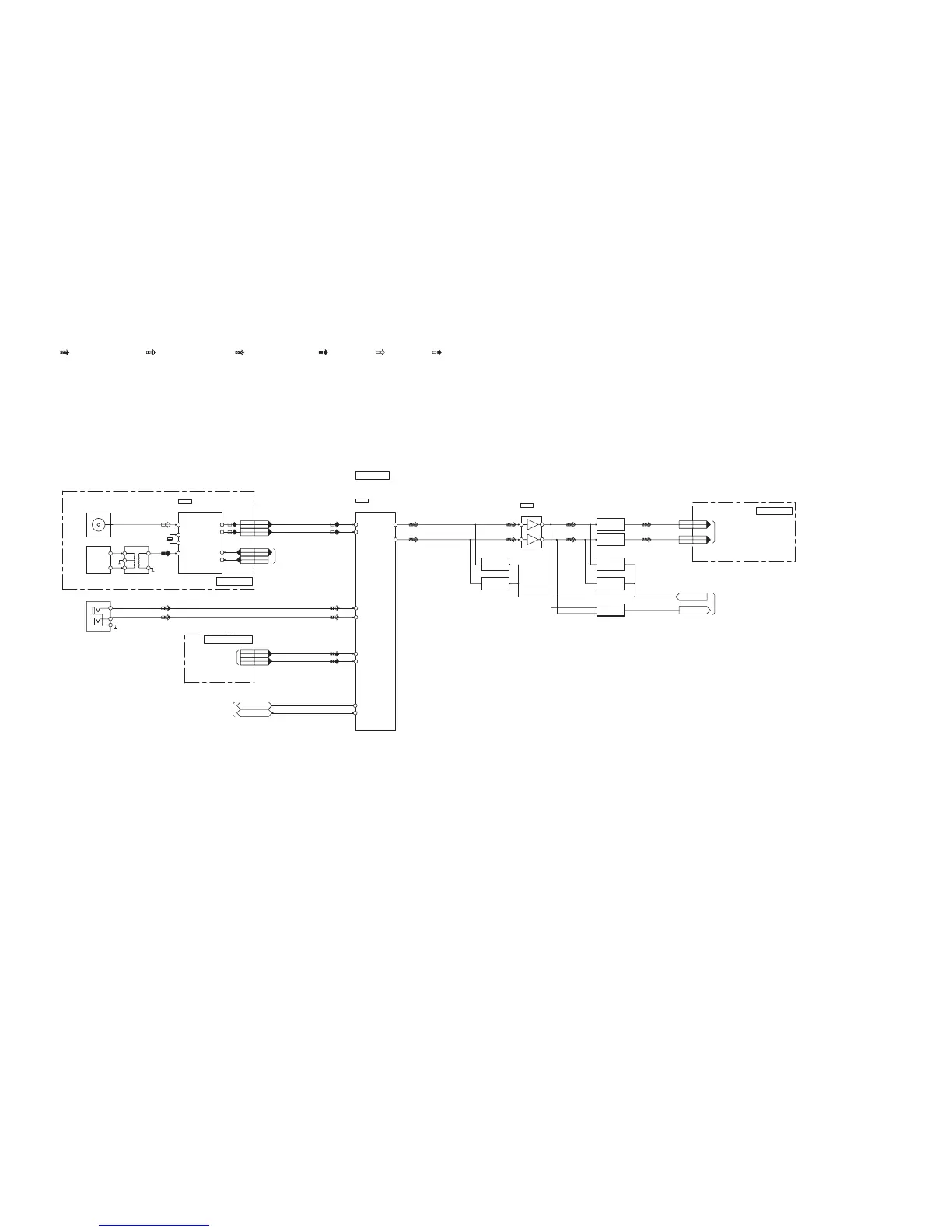
15.2. Audio
SA-AKX10PH/PN AUDIO BLOCK DIAGRAM
: AUX AUDIO INPUT SIGNAL LINE : AUDIO OUTPUT SIGNAL LINE: CD AUDIO INPUT SIGNAL LINE
: AM SIGNAL LINE : AM/FM SIGNAL LINE: FM SIGNAL LINE
X51
1
2
FM ANT
JK51
46
CN2705CN51
37
CN2705CN51
122
CN2706CN7002
82
CN2705CN51
64
CN2705CN51
R
L
AUX IN
JK2801
3
1
2
FM/AM RADIO RECEIVER
VUEALLPT031
IC52
ASP
C1BB00001151
IC2101
L CH 3
R CH 13
AUX-L
TU-L
TU-R
LOUT
ROUT
LOUT 14
ROUT 13
SDIO 8
SCLK 7
10 INL4
2 FMI
AUX-R
4 INR4
12 INL2
2 INR2
CD-L
8 DIFFL
320
CN2706CN7002
CD-R
6 DIFFR
18 SCL
19 SDA
17 DCLK
9 RCLK
AM ANT
JK52
L52
4
6
3
1
2
4 AMI
ASP CLK
CLIP S
CLIP ATTN
ASP DA
2
1
6
7
OP-AMP
C0AABB000125
IC2201
Q2220
AMP
Q2221
SWITCH
Q2223
SWITCH
CLIP SENSOR
CIRCUIT
Q2302
SWITCH
Q2301
SWITCH
Q2222
121
CN5902CN2711
FRONT L
103
CN5902CN2711
FRONT R
AMP
FROM
SERVO/SYSTEM CONTROL
FROM/TO
SERVO/SYSTEM CONTROL
TO
POWER AMPLIFIER
FROM/TO
SERVO/SYSTEM CONTROL
FROM/TO
SERVO/SYSTEM CONTROL
MAIN P.C.B.
D-AMP P.C.B.
TUNER P.C.B.
CD SERVO P.C.B.

Table of Contents

Related product manuals