EasyManua.ls Logo

Panasonic SA-MAX200PH - Page 60

Panasonic SA-MAX200PH
122 pages
Print Icon
To Next Page IconTo Next Page
To Next Page IconTo Next Page
To Previous Page IconTo Previous Page
To Previous Page IconTo Previous Page
Loading...
60
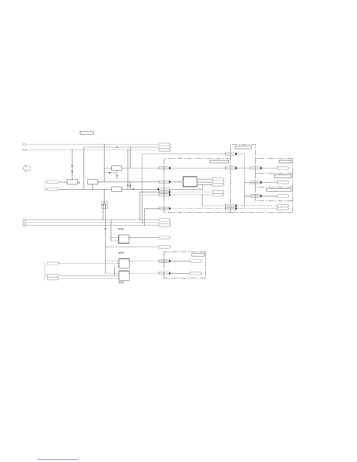
SA-MAX200PH POWER SUPPLY (2/2) BLOCK DIAGRAM
TO POWER SUPPLY
BLOCK (1/2)
1
3
4
5
2
NOTE: * REF IS FOR INDICATION ONLY
D2003
D2017
D3301
Q2022
+12V VOLTAGE
REGULATOR
PW +12V
IC3101
HIGH
SIDE SWITCH
C0DBZYY00592
FROM/TO
SERVO & SYSTEM CONTROL
TO
SERVO & SYSTEM CONTROL
MAIN P.C.B.
D2007
VP DET
625
CN6001CN2004
VP DET
292
CN6001CN2004
823
CN6001CN2004
+15V
PW +15V
Q2003,QR2003
DC DETECT
Q2004,QR2002
DC DETECT
Q2024
DC DETECT
CD3.3V
+15V
CD3.3V PW CD3R3V
+3.3V
+5V
+5V
PW +12V
+12V
274
CN6001CN2004
SYS3.3V SYS3.3V PW SYS3R3V
+3.3V
+5V
+5V
PW 1R8V
+1.8V
PW +5R4V
+5.4V
PW +12V
+12V
PW +36V
+36V
PW SYS 3R3V
+3.3V
PW +15V
+15V
PW CD 3R3V,PW 3R3V DIG,
PW 3R3V DAC,PW 3R3V CD
+3.3V
301
CN6001CN2004
+5V +5V
130
CN6102CN6002
+5V +5V
+12V
+12V
229
CN6102CN6002
SYS3.3V
526
CN6001CN2004
+12V +12V
1714
CN6102CN6002
44
CN6103ZJ6300*
+12V
SYS3.3V
1,21,2
ZJ6101*FP3001
SYS3.3V
+12V
PW SYS3R3V
+3.3V
SYS3.3V
PW +15V
F-
F+
-VP
F-
F+
-VP
SWITCHING
TRANSFORMER
T6000
Q6001
-VP
F+
F-
FL DISPLAY
VOLTAGE SUPPLY
CIRCUIT
USB P.C.B.
D3351
4 IN OUT 5
VBUS A
EN1
OC
EN1
OC
36V DET
36V DET
DC DET PWR
DC DET PWR
+5V
1 CTL
3 FLG
IC2004
HIGH
SIDE SWITCH
C0DBZYY00592
4 IN OUT 5
VBUS B
EN2
EN2
+5V
1 CTL
3 FLG
PW CD 3R3V
PW 1R8V
IC2003
PW CD 3R3V
+1.8V VOLTAGE
REGULATOR
C0DBGYY02205
1IN
3 ON/OFF
OUT 5
MIC P.C.B.
PW SYS3R3V
+3.3V
1010
CN6200ZJ6100*
SYS3.3V SYS3.3V
CONTROL P.C.B.
PW SYS3R3V
+3.3V
22
CN6500CN6105
SYS3.3V SYS3.3V
VBUS A
VBUS A
77
ZJ6400*CN2001
VBUS A VBUS A
VBUS B
VBUS B
11
ZJ6400*CN2001
VBUS B VBUS B
REMOTE SENSOR P.C.B.
VOLUME P.C.B.
PW SYS 3R3V
PW CD 3R3V
PW +15V
PW +36V
PW +5R4V
FL DISPLAY P.C.B.

Table of Contents

Related product manuals