EasyManua.ls Logo

Panasonic SA-MAX3500PU - Troubleshooting Guide; Troubleshooting: No Power

Panasonic SA-MAX3500PU
104 pages
Print Icon
To Next Page IconTo Next Page
To Next Page IconTo Next Page
To Previous Page IconTo Previous Page
To Previous Page IconTo Previous Page
Loading...
18
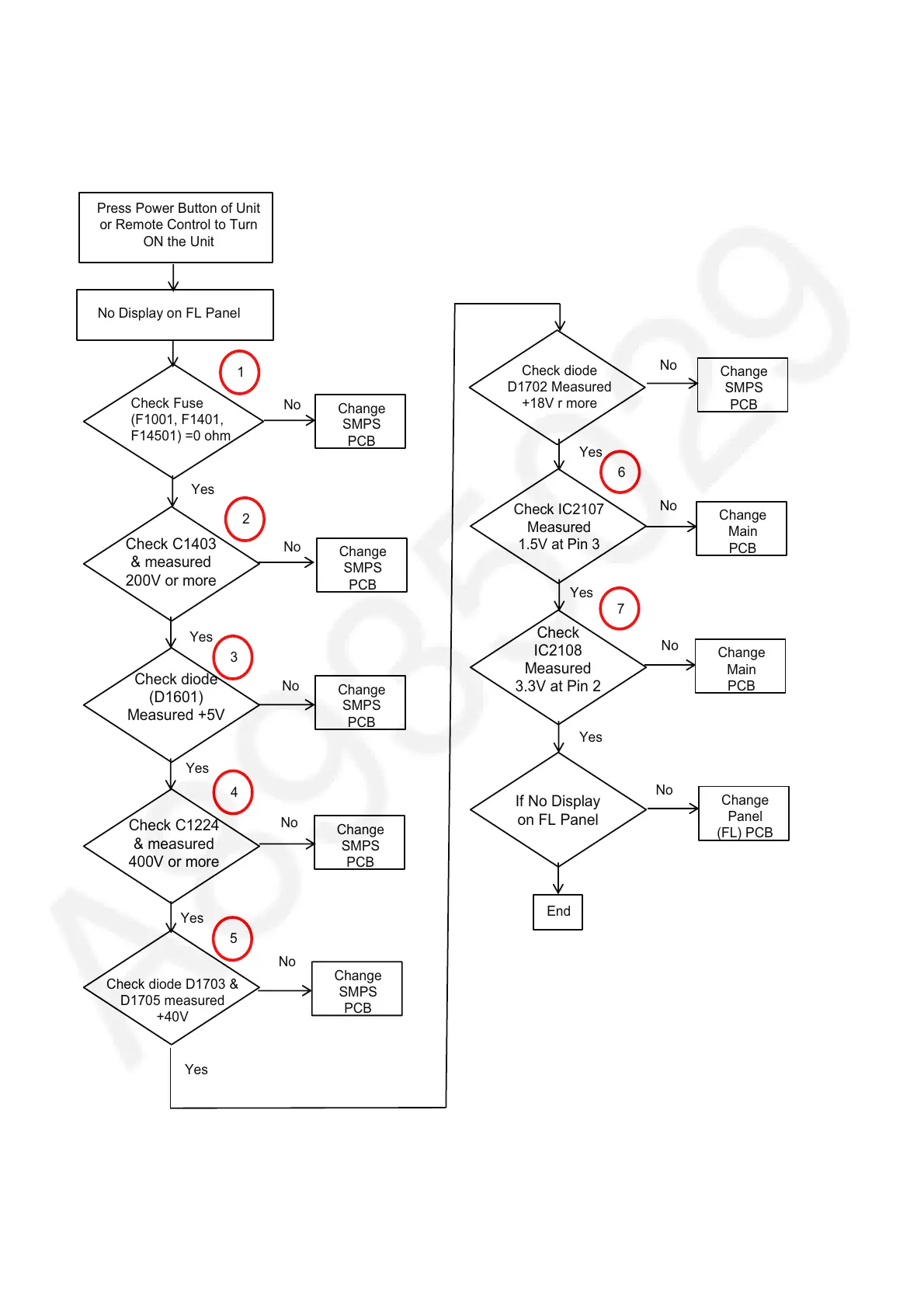
7 Troubleshooting Guide
7.1. No Power ( No LED Display + No Response)
Press Power Button of Unit
or Remote Control to Turn
ON the Unit
Check Fuse
(F1001, F1401,
F14501) =0 ohm
No
Check C1403
& measured
200V or more
Yes
No
No
Yes
No
1
2
Yes
No
No
Yes
Check diode
(D1601)
Measured +5V
Check C1224
& measured
400V or more
No
Check diode
D1702 Measured
+18V r more
Check IC2107
Measured
1.5V at Pin 3
6
Change
SMPS
PCB
Change
Main
PCB
Check
IC2108
Measured
3.3V at Pin 2
Change
Main
PCB
7
Yes
Yes
If No Display
on FL Panel
Change
Panel
(FL) PCB
No
3
4
No Display on FL Panel
End
Check diode D1703 &
D1705 measured
+40V
Yes
No
Yes
5

Table of Contents

Related product manuals