EasyManua.ls Logo

Panasonic SA-MAX3500PU - Troubleshooting: No Sound (All Speakers)

Panasonic SA-MAX3500PU
104 pages
Print Icon
To Next Page IconTo Next Page
To Next Page IconTo Next Page
To Previous Page IconTo Previous Page
To Previous Page IconTo Previous Page
Loading...
20
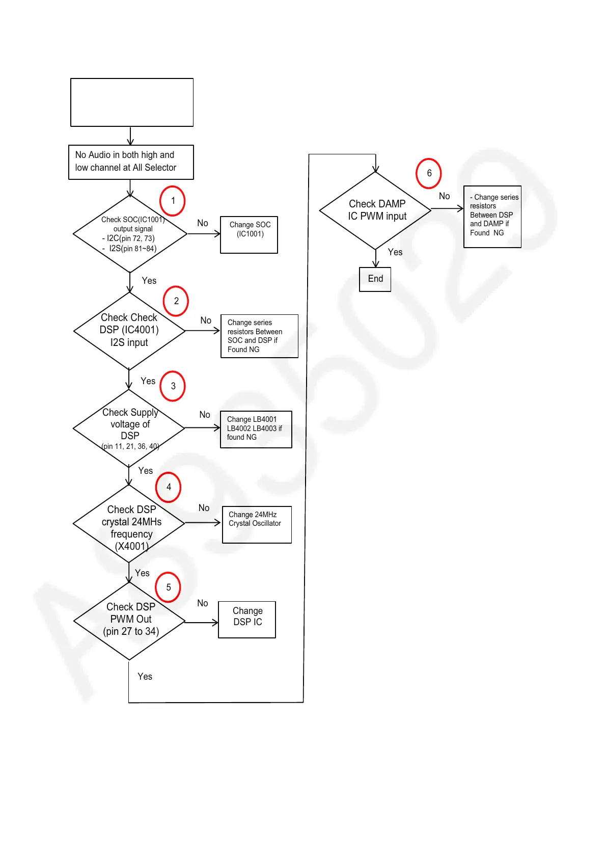
7.2. No Sound Coming out from All Speakers
Press Power Button of Unit
or Remote Control to Turn
ON the Unit
Change SOC
(IC1001)
Check SOC(IC1001)
output signal
- I2C(
pin 72, 73
)
- I2S(
pin 81~84
)
No
Check Check
DSP (IC4001)
I2S input
Yes
No
Yes
1
2
Yes
No
No
Yes
Check DSP
crystal 24MHs
frequency
(X4001)
Check DSP
PWM Out
(pin 27 to 34)
No
Check DAMP
IC PWM input
Change series
resistors Between
SOC and DSP if
Found NG
Change 24MHz
Crystal Oscillator
Change
DSP IC
- Change series
resistors
Between DSP
and DAMP if
Found NG
3
4
No Audio in both high and
low channel at All Selector
End
Check Supply
voltage of
DSP
(pin 11, 21, 36, 40)
Yes
No
Yes
5
Change LB4001
LB4002 LB4003 if
found NG
6

Table of Contents

Related product manuals