EasyManua.ls Logo

Panasonic SA-MAX3500PU - Troubleshooting: No Sound (Tuner)

Panasonic SA-MAX3500PU
104 pages
Print Icon
To Next Page IconTo Next Page
To Next Page IconTo Next Page
To Previous Page IconTo Previous Page
To Previous Page IconTo Previous Page
Loading...
26
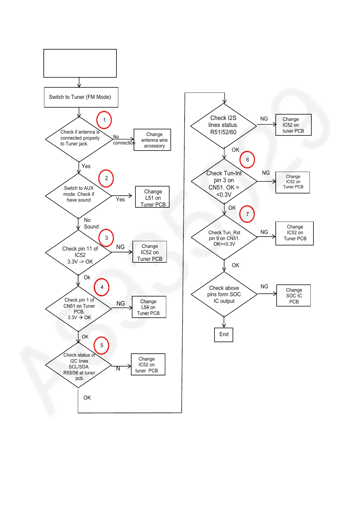
7.5. No Sound in Tuner Mode
Switch to Tuner (FM Mode)
Press Power Button of Unit
or Remote Control to Turn
ON the Unit
Change
antenna wire
accessory
Check if antenna is
connected properly
to Tuner jack.
NG
Switch to AUX
mode. Check if
have sound
Ok
NG
NG
OK
NG
1
2
Yes
No
connection
Yes
No
Sound
Check pin 11 of
IC52
3.3V -> OK
Check pin 1 of
CN51 on Tuner
PCB.
3.3V Æ OK
NG
Check I2S
lines status.
R51/52/60
Check Tun-Int
pin 3 on
CN51. OK =
<0.3V
6
Change
L51 on
Tuner PCB
Change
IC52 on
Tuner PCB
Change
L54 on
Tuner PCB
Change
IC52 on
tuner PCB
Change
IC52 on
Tuner PCB
Check Tun_Rst
pin 9 on CN51.
OK=<0.3V
Change
IC52 on
Tuner PCB
7
OK
OK
Check above
pins form SOC
IC output
Change
SOC IC
PCB
NG
3
4
End
Check status of
I2C lines
SCL/SDA.
R55/56 at tuner
pcb
OK
N
OK
Change
IC52 on
tuner PCB
5

Table of Contents

Related product manuals