EasyManua.ls Logo

Panasonic SA-MAX3500PU - Troubleshooting: FL No Device (USB)

Panasonic SA-MAX3500PU
104 pages
Print Icon
To Next Page IconTo Next Page
To Next Page IconTo Next Page
To Previous Page IconTo Previous Page
To Previous Page IconTo Previous Page
Loading...
32
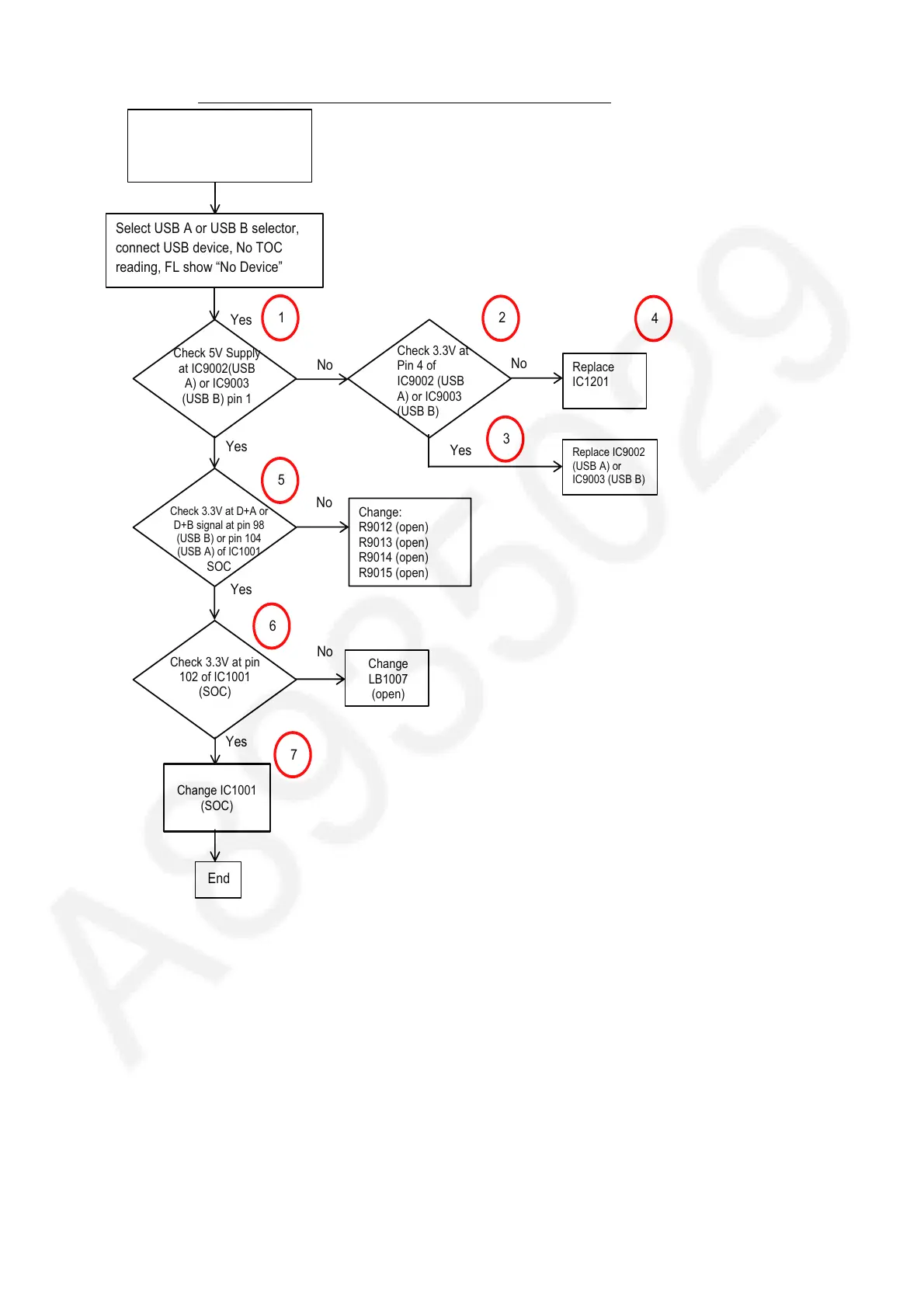
7.8. FL Show “No Device” at USB selector Only
y
Press Power Button of Unit
or Remote Control to Turn
ON the Unit
No
Yes
Yes
No
Change IC1001
(SOC)
Select USB A or USB B selector,
connect USB device, No TOC
UHDGLQJ)/VKRZ³1R'HYLFH´
End
Yes
Yes
Check 3.3V at D+A or
D+B signal at pin 98
(USB B) or pin 104
(USB A) of IC1001
SOC
Check 3.3V at pin
102 of IC1001
(SOC)
Change:
R9012 (open)
R9013 (open)
R9014 (open)
R9015 (open)
Change
LB1007
(open)
1
2
Check 5V Supply
at IC9002(USB
A) or IC9003
(USB B) pin 1
6
Replace
IC1201
7
No
Check 3.3V at
Pin 4 of
IC9002 (USB
A) or IC9003
(USB B)
No
Yes
Replace IC9002
(USB A) or
IC9003 (USB B)
3
4
5

Table of Contents

Related product manuals