EasyManua.ls Logo

Ricoh G104 - Board Structure

Ricoh G104
601 pages
To Next Page IconTo Next Page
To Next Page IconTo Next Page
To Previous Page IconTo Previous Page
To Previous Page IconTo Previous Page
Loading...
OVERVIEW
G104 6-4 SM
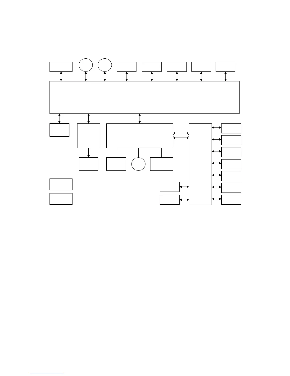
6.1.4 BOARD STRUCTURE
The EGB (Engine Board) controls all of the machine functions and the handshake
with the CTL (Controller). The IOB (In/Out Board) controls input/output, drivers and
input/output -connections. The IOB is a part of the EGB expansion board.
Only two of the optional interface boards (IEEE1284, IEEE1394, IEEE802.11b, and
Bluetooth) can be installed.
The controller connects to the EGB through the PCI Bus (Peripheral Component
Interconnect Bus).
Fusing
Lamp
LD Boards
PFU
Controller
Memory Chip
(Toner bottle)
Motors
Polygon
Motor
Thermistors
Synch.
Detectors
IOB
Operation
Panel
Sensors Clutches
PSU EGB
Fan
High Voltage
Supply Boad
Optional
components
Standard
components
NVRAM
HDD
Bluetooth
IEEE1394
IEEE1284
Memory
DIMM
SD Cards
(Option)
SD Cards
(Boot)
IEEE
802.11 b
PCI Bus
G105D902.WMF
CÓPIA NÃO CONTROLADA
CÓPIA NÃO CONTROLADA

Table of Contents

Related product manuals