EasyManua.ls Logo

Siemens 3UG4 - Page 368

Siemens 3UG4
410 pages
Print Icon
To Next Page IconTo Next Page
To Next Page IconTo Next Page
To Previous Page IconTo Previous Page
To Previous Page IconTo Previous Page
Loading...
Parameters
3UG4 / 3RR2 monitoring relays
368 Manual, 05/2016, NEB927043002000/RS-AC/004
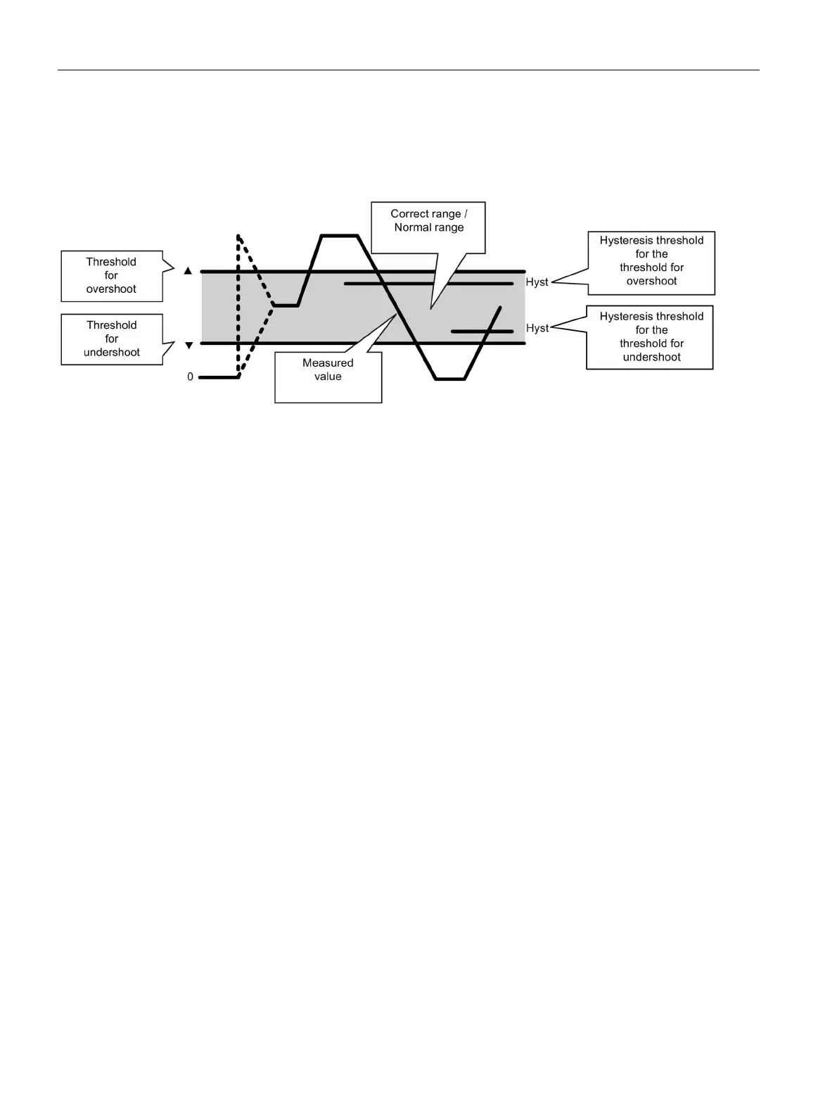
Hysteresis
Hysteresis is the continuation of an effect within the hysteresis range after its cause has
been removed; its purpose is to prevent repeated response in the threshold value range.
Image B-1 Explanation of hysteresis
If, after the upper threshold value has been overshot to such an extent that switching was
necessary, the measured value returns to the normal range, and switching over to the
correct range will not take place until a measured value which undershoots the hysteresis
threshold has been reached. The same applies if the lower threshold value is undershot.
The hysteresis is only active if the "Reset response" parameter is set to autoreset.
Possible indications on the display:
Hyst
Initialization
When the monitoring relay is connected to the supply voltage, the initialization phase starts
and internal functional tests are performed. During the initialization phase that lasts
approximately 1.6 s, the connection to the 3UL23 residual-current transformer is one of the
things that is checked. During this time, no measurement or monitoring of the fault current
takes place. - - A is shown on the display. The relay switching behavior during the
initialization phase can be determined with the help of the "Init" parameter. In the factory
setting ("Init" parameter =
ERR
), the output relays switch to the fault state until completion of
the initialization phase because there is no valid measuring result of the fault current.
If the parameter is set to "OK", it is assumed that there is no internal fault and the fault
current will be within the set limits. For this reason, the output relays are switched to the work
position when the supply voltage is present.
After completion of the initialization phase, a permanent self-test takes place without
interrupting the monitoring function.

Table of Contents

Related product manuals