EasyManua.ls Logo

SILENT KNIGHT 4821 - Wiring the 4330, 4340 and 4350 Proximityreaders

SILENT KNIGHT 4821
154 pages
Print Icon
To Next Page IconTo Next Page
To Next Page IconTo Next Page
To Previous Page IconTo Previous Page
To Previous Page IconTo Previous Page
Loading...
Model 4821/4820 Control/Communicator Installation Manual
3-8 150963
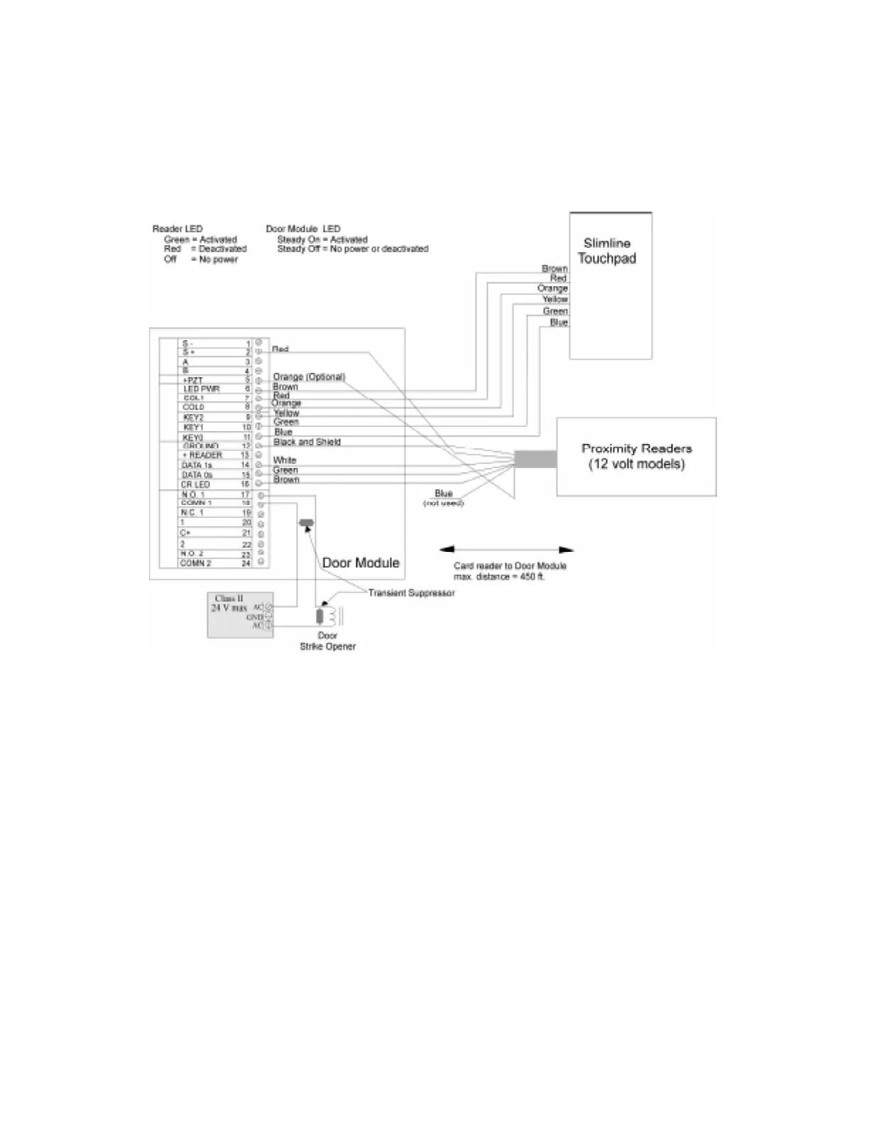
3.2.4 Wiring the 4330, 4340 and 4350 ProximityReaders
Wire the Proximity Reader to the 4421 Door Access Module as shown in Figure 3-6. The card
reader LED is on when the door relay is activated. The LED is off when the relay is deacti-
vated or there is no power. (The 4421 LED has the same meaning.)
Figure 3-6 Model 4330, 4340 and 4350 Connection

Table of Contents

Related product manuals