EasyManua.ls Logo

Sony STR-ZA2000ES - Block Diagram - AMP Section

Sony STR-ZA2000ES
126 pages
Print Icon
To Next Page IconTo Next Page
To Next Page IconTo Next Page
To Previous Page IconTo Previous Page
To Previous Page IconTo Previous Page
Loading...
STR-ZA1000ES/ZA2000ES/ZA3000ES
STR-ZA1000ES/ZA2000ES/ZA3000ES
4141
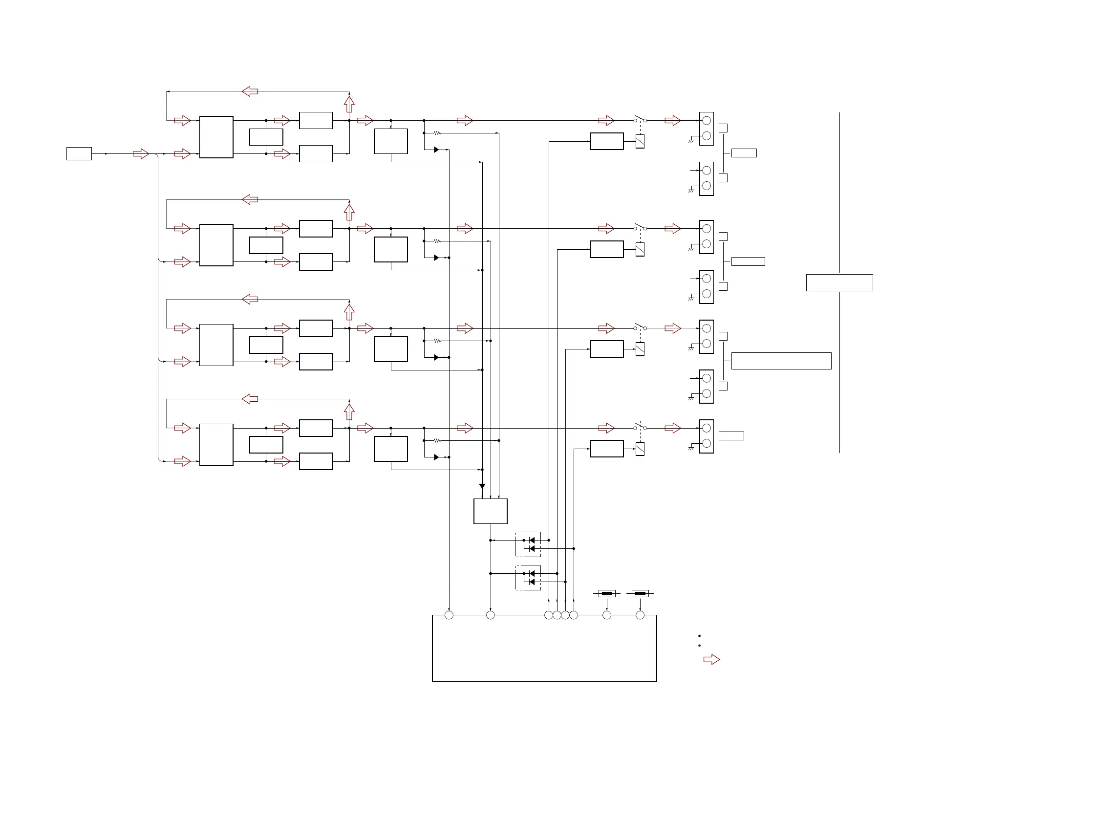
6-3. BLOCK DIAGRAM - AMP Section -
C
FL
SL
>010B
FL, SL, SBL, C
PRE DRIVE
Q770, 772,
774, 775
LIMITER
Q752, 753
BOOSTER
Q751
CURRENT
DETECT
Q754, 755
PRE DRIVE
Q820, 822,
824, 825
LIMITER
Q802, 803
BOOSTER
Q801
CURRENT
DETECT
Q804, 805
SBL
PRE DRIVE
Q570, 572,
574, 575
LIMITER
Q552, 553
BOOSTER
Q551
CURRENT
DETECT
Q554, 555
PRE DRIVE
Q620, 622,
624, 625
LIMITER
Q602, 603
BOOSTER
Q601
CURRENT
DETECT
Q604, 605
PROTECTOR
Q510 – 512,
515, 516
D600
D550
D800
D750
D513
PROTECTOR
47
TEMP1
100
RY_SPK_FRONT
35
RY_SPK_SUR
33
RY_SPK_SB
32
RY_SPK_C
34
LIMITTER
89
SYSTEM CONTROLLER
IC8002 (3/6)
FRONT A
L
R
RY491
–2
RELAY DRIVE
Q499
+
R-CH
TB441
+
TB491
SURROUND
L
R
RY691
–2
RELAY DRIVE
Q699
+
R-CH
TB641
+
TB691
: AUDIO
SIGNAL PATH
R-ch is omitted due to same as L-ch.
SURROUND BACK
(FRONT HIGH/FRONT B/BI-AMP/ZONE 2)
L
CENTER
R
RY791
–2
RELAY DRIVE
Q799
+
R-CH
TB741
RY591
–2
RELAY DRIVE
Q599
+
TB541
+
TB791
BOOSTER
Q750
BOOSTER
Q800
BOOSTER
Q550
BOOSTER
Q600
D8001
D8002
TH501
TEMP2
99
TH502
SPEAKERS
IMPEDANCE USE 6 – 16:
(Page 40)

Table of Contents

Other manuals for Sony STR-ZA2000ES

Related product manuals