EasyManua.ls Logo

Sony STR-ZA2000ES - Schematic Diagram - SPTM Board

Sony STR-ZA2000ES
126 pages
Print Icon
To Next Page IconTo Next Page
To Next Page IconTo Next Page
To Previous Page IconTo Previous Page
To Previous Page IconTo Previous Page
Loading...
STR-ZA1000ES/ZA2000ES/ZA3000ES
STR-ZA1000ES/ZA2000ES/ZA3000ES
6565
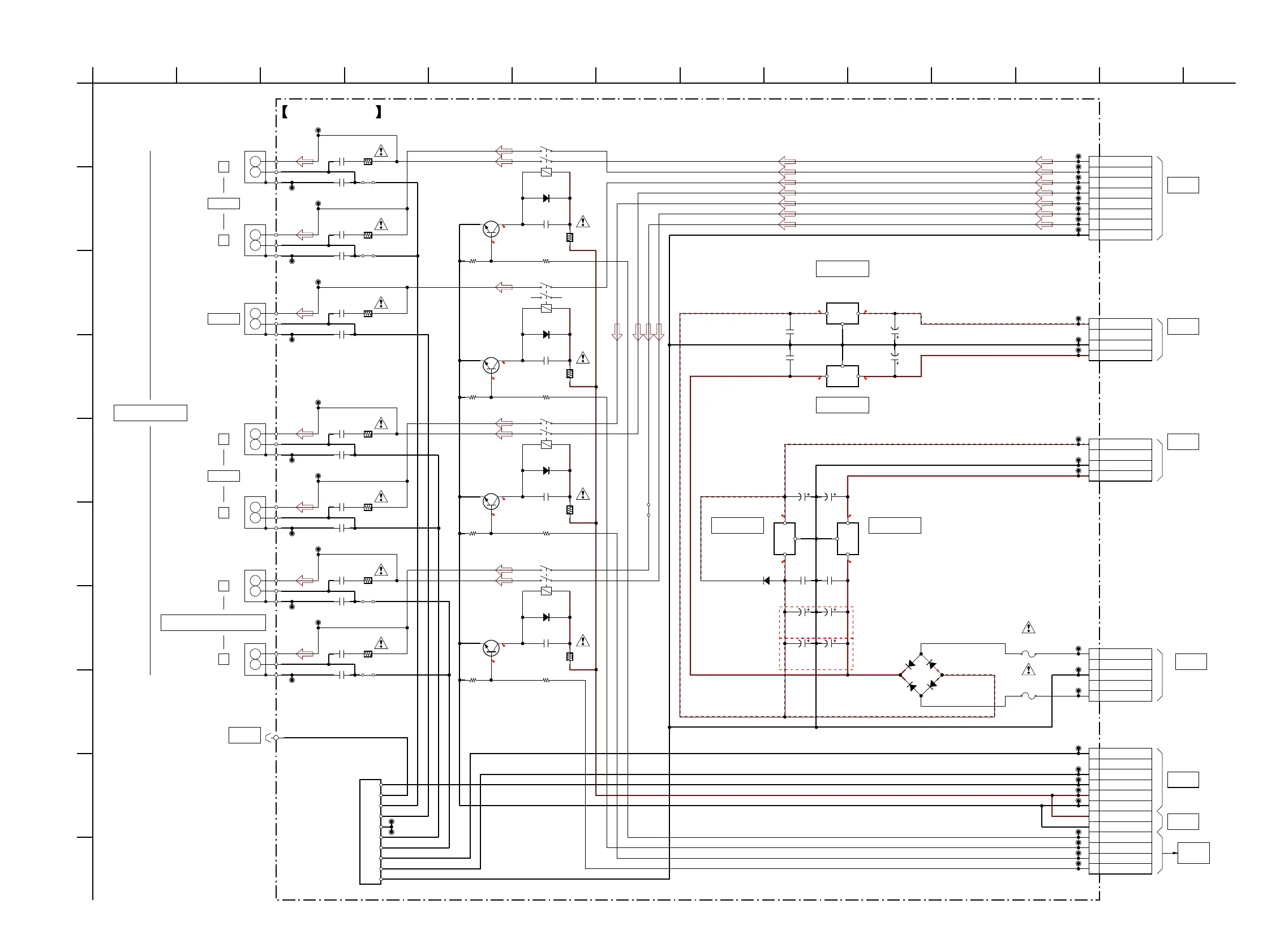
6-26. SCHEMATIC DIAGRAM - SPTM Board -
0.1
0.7
0.1
0.7
0.1
0.7
0.1
0.7
-12.7
-4.9
4.912.6
12.6-12.7
6.9
-6.9
16V
C967
470
5P
CN951
R2 AC1
2NC
CENTER TAP3
NC4
R2 AC5
1SR154-400TE-25
D910
1SR154-400TE-25
D913
1SR154-400TE-25
D912
1SR154-400TE-25
D911
CN950
16V
C954
1000
220p
C490
10
R491
RY491
DA2J10100L
D499
10
R497
2PD601ART
Q499
47k
R499
2.2k
R498
220p
C440
10
R441
2.2k
R598
220p
C540
10
R541
RY591
DA2J10100L
D599
10
R597
2PD601ART
Q599
47k
R599
10
R641
220p
C640
2.2k
R698
47k
R699
2PD601ART
Q699
10
R697
DA2J10100L
D699
RY691
10
R691
220p
C690
220p
C790
10
R791
RY791
DA2J10100L
D799
10
R797
2PD601ART
Q799
47k
R799
2.2k
R798
220p
C740
10
R741
8P
CN451
FR1
FL2
C3
SR4
SL5
SBR6
SBL7
+B_GND8
16V
C952
1000
F911
T2.5A 250V
F912
T2.5A 250V
IO
COM
KIA7807API-U/PF
IC961
IO
G
KIA7907PI
IC966
SA10QA04
D966
16V
C953
2200
16V
C962
470
4P
CN961
A–7V1
A7V_CT_GND3
4 A+7V
4P
CN971
A-5V1
3
4 A+5V
IO
G
KIA7905PI
IC976
10V
470
C972
10V
470
C977
16V
C951
2200
12P
CN991
A_GND1
PROTECTOR_GND3
PHASE_GND4
DCDC_12V5
DCDC_12V_GND6
DCDC_12V7
DCDC_12V_GND8
9F-RY
10 C-RY
11 SR-RY
12 SB-RY
JWH951
JWH952
JWH955
JWH953
JWH954
IO
G
KIA7805API-U/PF
IC971
CL490
CL491
100V
0.01
C491
CL441
CL440
100V
0.01
C441
CL540
CL541
100V
0.01
C541
CL690
100V
0.01
C691
0.1
C499
CL641
CL640
100V
0.01
C641
CL790
100V
0.01
C791
CL740
100V
0.01
C741
CL456
CL457
CL458
CL453
CL454
CL452
CL451
CL455
0.1
C599
0.1
C699
0.1
C799
0.47
C976
0.47
C971
CL973
CL971
CL974
CL963
CL964
CL961
CL955
CL953
CL951
0.47
C966
0.47
C961
CL995
CL993
CL994
CL996
CL991
CL475
CL473
CL474
CL471CL467
CL466
CL791
CL741
CL691
IC976
-5V REGULATOR
IC971
+5V REGULATOR
IC961
+7V REGULATOR
IC966
-7V REGULATOR
SPTM BOARD
>09S
AMP
(2/2)
BOARD
CN521
>12S
A-VIDEO
CN6507
BOARD
>03S
AUDIO
(5/6)
BOARD
CN251
>13S
T01
TRANSFORMER
MAIN POWER
10 11 12 13 14
G
H
I
F
1
C
J
D
6
E
2
B
3
A
45 789
BOARD
(5/12)
DIGITAL
BOARD
AUDIO
>08S
CN201
(6/6)
BOARD
AMP
>11S
CN921
(2/2)
NC2
2NC
2NC
AGND
GP950
-2
-1
-2
-1
-2
-1
-2
-1
RELAY DRIVE
RELAY DRIVE
RELAY DRIVE
RELAY DRIVE
2
3
1
2
3
1
22
1
33
1
>01S
AUDIO
(5/6)
BOARD
CN259
TB741
TB791
TB641
TB691
TB541
TB441
TB491
L
R
FRONT A
CENTER
SURROUND
L
R
L
R
SURROUND BACK
(FRONT HIGH/FRONT B/BI-AMP/ZONE 2)
SPEAKERS
IMPEDANCE USE 6 - 16
:
(ZA3000ES)
(ZA1000ES/ZA2000ES)
+
+
+
+
+
+
+
10
9
8
7
6
5
4
3
2
1
(Page 56)
(Page 63)
(Page 57)
(Page 78)
(Page 56)
(Page 67)
(Page 63)
Ver. 1.1

Table of Contents

Other manuals for Sony STR-ZA2000ES

Related product manuals