EasyManua.ls Logo

Trace Engineering PS Series - Page 93

Trace Engineering PS Series
144 pages
Print Icon
To Next Page IconTo Next Page
To Next Page IconTo Next Page
To Previous Page IconTo Previous Page
To Previous Page IconTo Previous Page
Loading...
OPERATION
Copyright Trace Engineering Company, Inc.
5916 - 195th Street N.E.
Arlington, WA 98223
Telephone: 360/435-8826
Fax: 360/435-2229
www.traceengineering.com
PS Series Inverter/Charger
Part No. 3597
Rev. D: November 23, 1999
Page
91
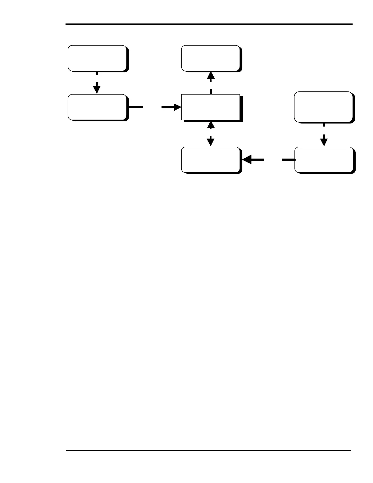
LOW BATTERY TRANSFER (LBX) MODE
This mode is used as an alternative to the TIME OF DAY METERING MODE or as a way of operating “off
the grid” with the utility as a back up. The system requires an external source of power (wind, hydro, or
wind) to operate as a stand-alone power system, independent of the utility grid. Since power is never sold
back to the utility, this configuration does not require utility approval.
In order to disconnect from grid during a specific period of the day and operate only as an inverter, a
window of time is created in which battery charging is allowed. Outside of this window, the inverter will
power the load from the battery. If the battery gets low, the system will transfer back to the utility and
prevent the battery from discharging.
The following additional settings allow for this mode of operation:
SET GRID USAGE MODE menu item is set to LBX. This is located under the INVERTER SETUP (9)
menu heading in the SETUP menu.
The system should be designed so that the battery is able to operate the loads without reaching the LOW
BATTERY TRANSFER VDC setting. If the system is not able to keep up with the power requirements of
the AC loads, the battery will discharge. When the battery voltage reaches the LOW BATTERY
TRANSFER VDC menu item setting, the inverter connects the AC loads to the utility grid. When the DC
charging source (Solar, Hydro or Wind) is allowed to charge the batteries (no battery charging will occur
from the utility) and the battery voltage reaches the LOW BATTERY CUT IN VDC menu item setting, the
inverter disconnects from the utility grid and again operates the AC loads from the batteries.
Once the system has transferred back to the battery, the battery voltage will continue to increase if the
power from the alternative source exceeds the loads. This can result in the battery voltage reaching the
HIGH BATTERY CUT OUT VDC setting unless a charge control device limits the battery voltage. Note
that the LOW BATTERY CUT IN VDC setting must be set below the external charge controllers
regulation setting or the system would never transfer back to the battery.
The LOW BATTERY TRANSFER VDC setting must always be set higher than the LOW BATTERY CUT
OUT VDC setting. If utility back-up operation is expected, keep the LOW BATTERY TRANSFER VDC
setting high to prevent excessive discharging of the battery. It should not be set to a level that is higher
than the normal at rest battery voltage level or the system will transfer whenever no alternative power
source is available (such as each night with solar). If the utility power is not available, the inverter will
operate the AC loads until the battery voltage reaches the LOW BATTERY CUT OUT VDC setting. It will
then shut off and only reset if the battery voltage reaches the LOW BATTERY CUT IN VDC level or the
utility power becomes available again.
HYDRO. SOLAR
or WIND
UTILITY GRID
kWh METER
AC
AC LOADS
SUB-PANEL
INVERTER
CHARGER
AC LOADS
MAIN PANEL
AC
BATTERY
OVERVOLTAGE
PROTECTION
AC
DC
DC
DC

Table of Contents

Related product manuals