EasyManua.ls Logo

Xtreme TX90 6kVA - Error Code Er03

Xtreme TX90 6kVA
101 pages
Print Icon
To Next Page IconTo Next Page
To Next Page IconTo Next Page
To Previous Page IconTo Previous Page
To Previous Page IconTo Previous Page
Loading...
Xtreme Power Conversion Corporaon
TX90 6kVA & 10kVA Service Manual
Page 40
Uninterrupble Power Supply
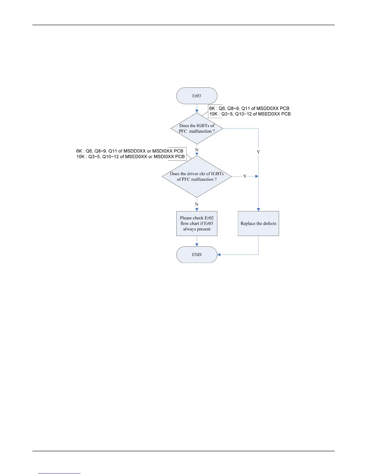
Error Code Er03
Denion: The UPS is in 3rd stage so start procedure, but the DC bus voltage can not reach to ancipave charg-
ing voltage within 30 seconds.
Flow Chart

Related product manuals