EasyManua.ls Logo

Xtreme TX90 6kVA - Error Code Er29

Xtreme TX90 6kVA
101 pages
Print Icon
To Next Page IconTo Next Page
To Next Page IconTo Next Page
To Previous Page IconTo Previous Page
To Previous Page IconTo Previous Page
Loading...
Xtreme Power Conversion Corporaon
TX90 6kVA & 10kVA Service Manual
Page 64
Uninterrupble Power Supply
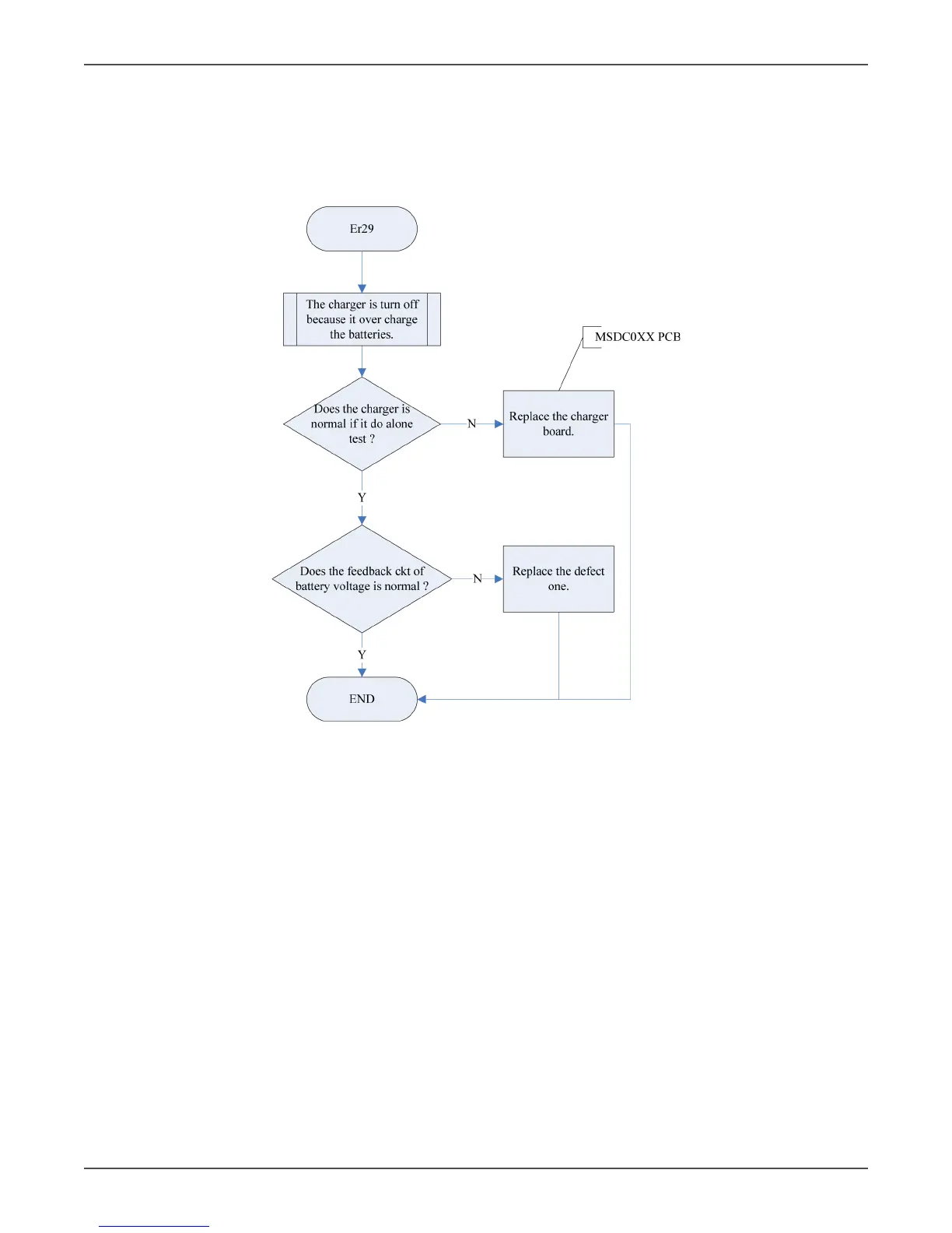
Error Code Er29
Denion: It means the charger voltage is higher than 300Vdc and the charger is been o.
Flow Chart

Related product manuals