EasyManua.ls Logo

Xtreme TX90 6kVA - Error Code Er16

Xtreme TX90 6kVA
101 pages
Print Icon
To Next Page IconTo Next Page
To Next Page IconTo Next Page
To Previous Page IconTo Previous Page
To Previous Page IconTo Previous Page
Loading...
Xtreme Power Conversion Corporaon
TX90 6kVA & 10kVA Service Manual
Page 53
Uninterrupble Power Supply
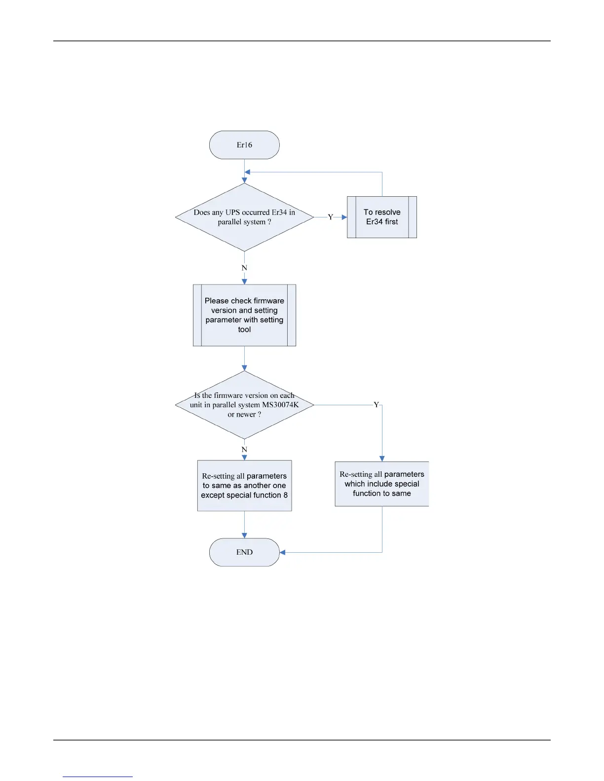
Error Code Er16
Denion: It means the output parameter set error in parallel system.
Flow Chart

Related product manuals