EasyManua.ls Logo

Xtreme TX90 6kVA - Error Code Er14

Xtreme TX90 6kVA
101 pages
Print Icon
To Next Page IconTo Next Page
To Next Page IconTo Next Page
To Previous Page IconTo Previous Page
To Previous Page IconTo Previous Page
Loading...
Xtreme Power Conversion Corporaon
TX90 6kVA & 10kVA Service Manual
Page 51
Uninterrupble Power Supply
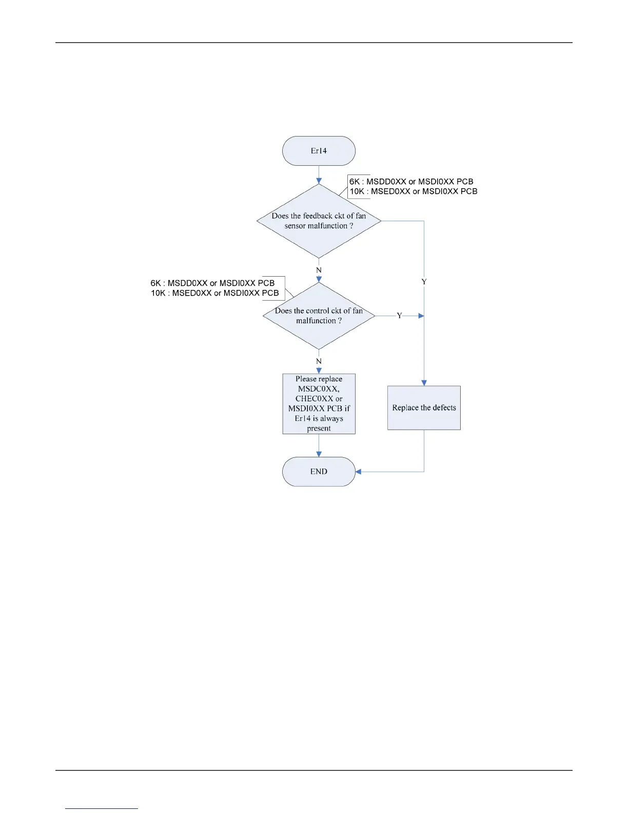
Error Code Er14
Denion: It means the fan of the UPS is abnormal.
Flow Chart