EasyManua.ls Logo

Xtreme TX90 6kVA - Error Code Er05

Xtreme TX90 6kVA
101 pages
Print Icon
To Next Page IconTo Next Page
To Next Page IconTo Next Page
To Previous Page IconTo Previous Page
To Previous Page IconTo Previous Page
Loading...
Xtreme Power Conversion Corporaon
TX90 6kVA & 10kVA Service Manual
Page 42
Uninterrupble Power Supply
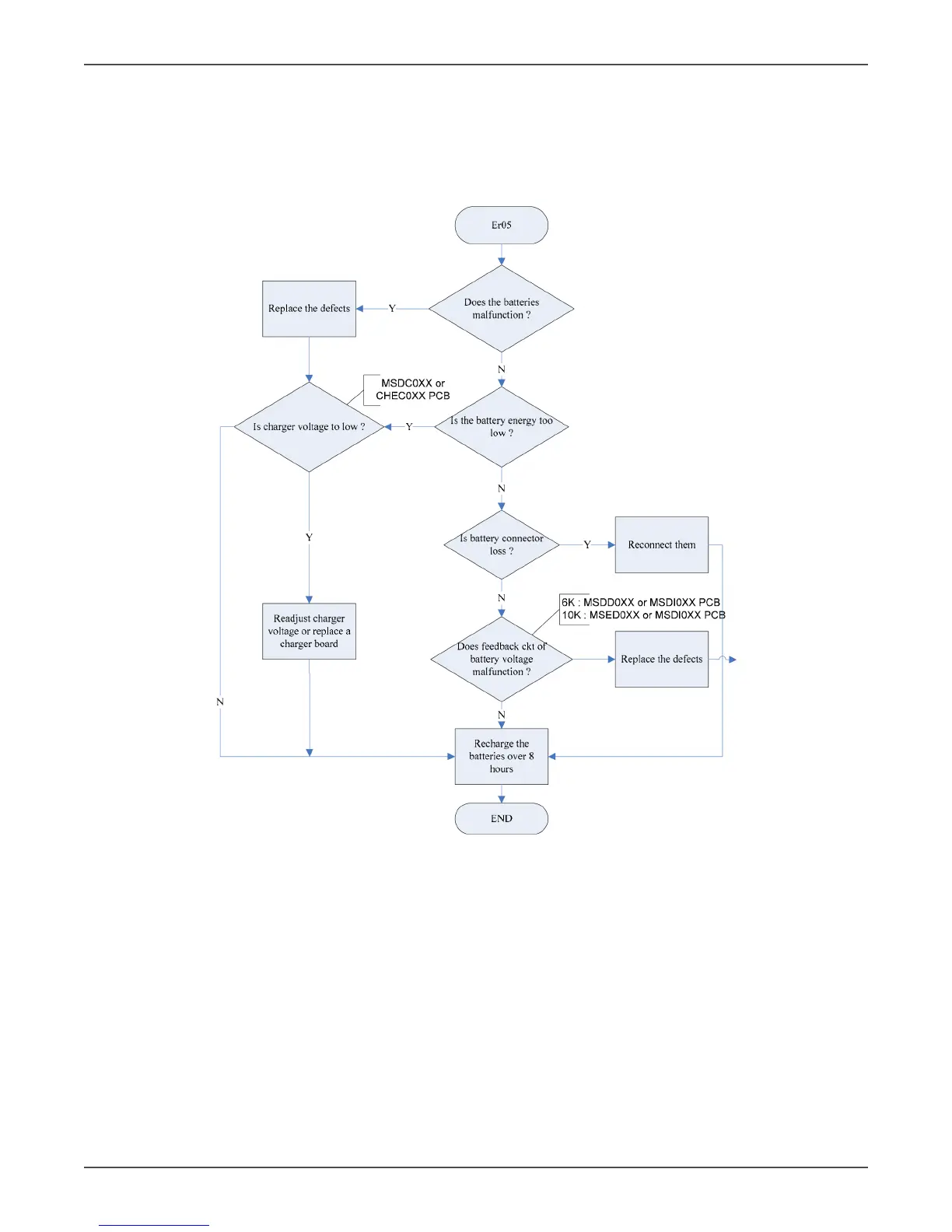
Error Code Er05
Denion: It means the baery is weak or bad aer self test is executed.
Flow Chart

Related product manuals