EasyManua.ls Logo

Xtreme TX90 6kVA - Error Code Er13

Xtreme TX90 6kVA
101 pages
Print Icon
To Next Page IconTo Next Page
To Next Page IconTo Next Page
To Previous Page IconTo Previous Page
To Previous Page IconTo Previous Page
Loading...
Xtreme Power Conversion Corporaon
TX90 6kVA & 10kVA Service Manual
Page 50
Uninterrupble Power Supply
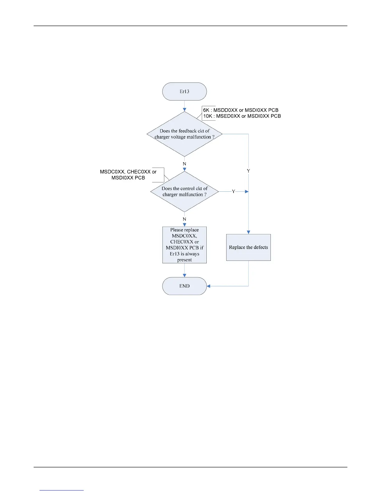
Error Code Er13
Denion: It means the charger is out of order.
Flow Chart

Related product manuals