EasyManua.ls Logo

Xtreme TX90 6kVA - Error Code Er26

Xtreme TX90 6kVA
101 pages
Print Icon
To Next Page IconTo Next Page
To Next Page IconTo Next Page
To Previous Page IconTo Previous Page
To Previous Page IconTo Previous Page
Loading...
Xtreme Power Conversion Corporaon
TX90 6kVA & 10kVA Service Manual
Page 61
Uninterrupble Power Supply
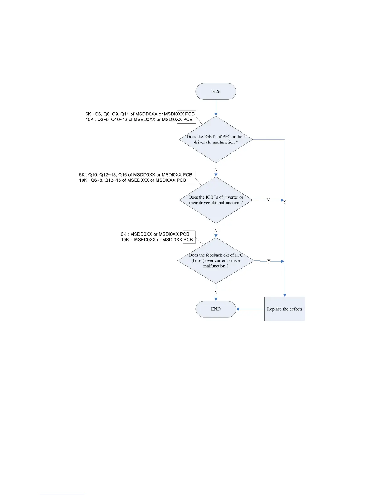
Error Code Er26
Denion: It means the PFC of the UPS is protected from over-current.
Flow Chart

Related product manuals