EasyManua.ls Logo

Xtreme TX90 6kVA - Error Code Er23

Xtreme TX90 6kVA
101 pages
Print Icon
To Next Page IconTo Next Page
To Next Page IconTo Next Page
To Previous Page IconTo Previous Page
To Previous Page IconTo Previous Page
Loading...
Xtreme Power Conversion Corporaon
TX90 6kVA & 10kVA Service Manual
Page 59
Uninterrupble Power Supply
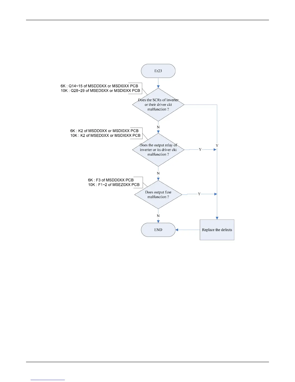
Error Code Er23
Denion: It means the SCR, Relay of the UPS in Inverter loop or output fuse is abnormal.
Flow Chart

Related product manuals