EasyManua.ls Logo

Xtreme TX90 6kVA - Troubleshooting; Error Code Er01

Xtreme TX90 6kVA
101 pages
Print Icon
To Next Page IconTo Next Page
To Next Page IconTo Next Page
To Previous Page IconTo Previous Page
To Previous Page IconTo Previous Page
Loading...
Xtreme Power Conversion Corporaon
TX90 6kVA & 10kVA Service Manual
Page 38
Uninterrupble Power Supply
Troubleshoong
If there is a abnormal condion occurred, the LCD display will show an error code as indicated at
Chapter 1. Please follow the troubleshoong indicated below.
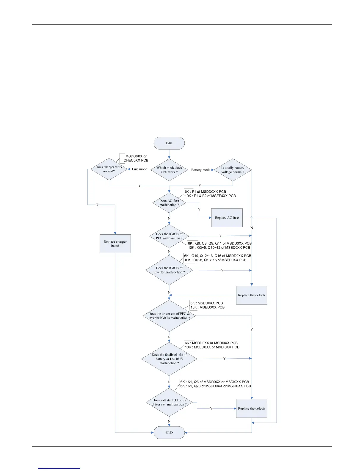
Error Code Er01
Denion: The UPS is in the 1st stage so start procedure, but the DC bus voltage can not reach 50Vdc within 5
seconds, or can not reach ancipave charging voltage (about either present 80% of baery voltage or present
output voltage of charger) within 30 seconds.
Flow Chart

Related product manuals