EasyManua.ls Logo

Xtreme TX90 6kVA - Calibration Error Code CEr5

Xtreme TX90 6kVA
101 pages
Print Icon
To Next Page IconTo Next Page
To Next Page IconTo Next Page
To Previous Page IconTo Previous Page
To Previous Page IconTo Previous Page
Loading...
Xtreme Power Conversion Corporaon
TX90 6kVA & 10kVA Service Manual
Page 75
Uninterrupble Power Supply
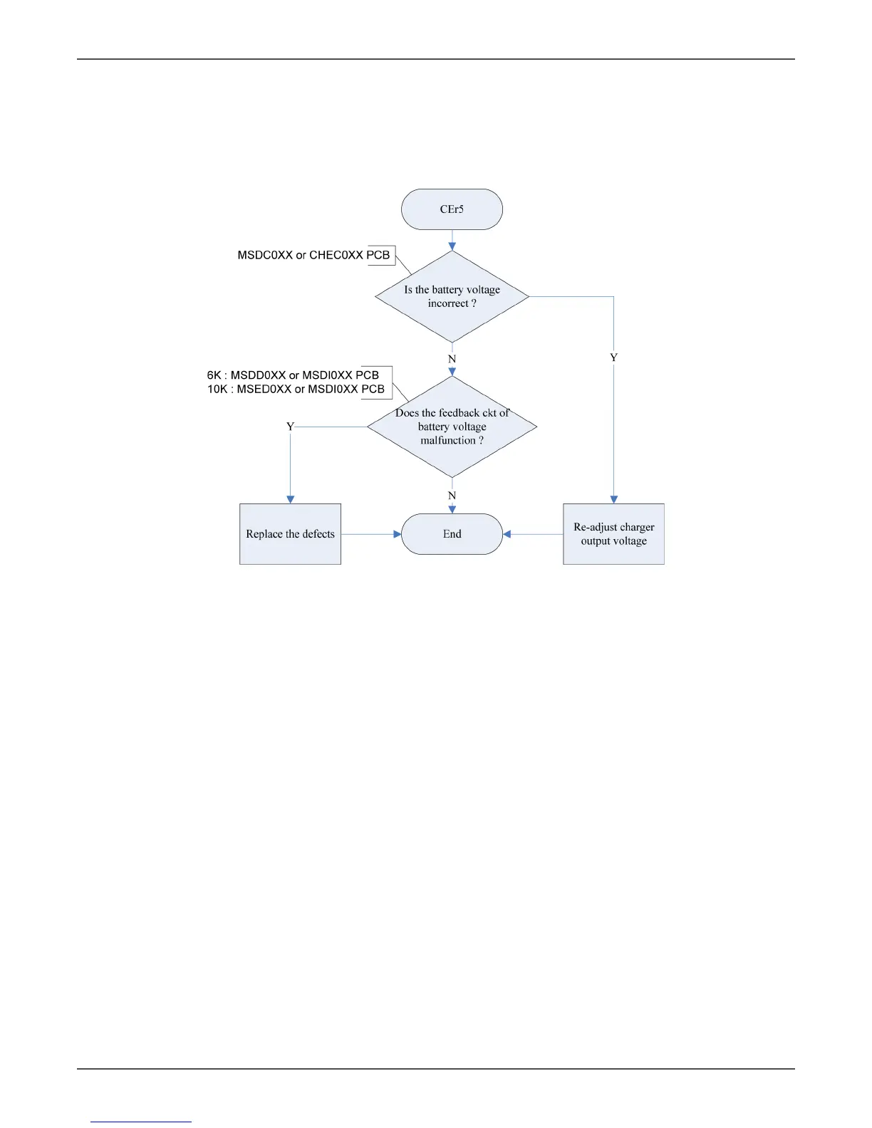
Calibraon Error Code CEr5
Denion: It means the baery voltage of the UPS is out of adjustable range.
Flow Chart

Related product manuals