EasyManua.ls Logo

Xtreme TX90 6kVA - Error Code Er22

Xtreme TX90 6kVA
101 pages
Print Icon
To Next Page IconTo Next Page
To Next Page IconTo Next Page
To Previous Page IconTo Previous Page
To Previous Page IconTo Previous Page
Loading...
Xtreme Power Conversion Corporaon
TX90 6kVA & 10kVA Service Manual
Page 58
Uninterrupble Power Supply
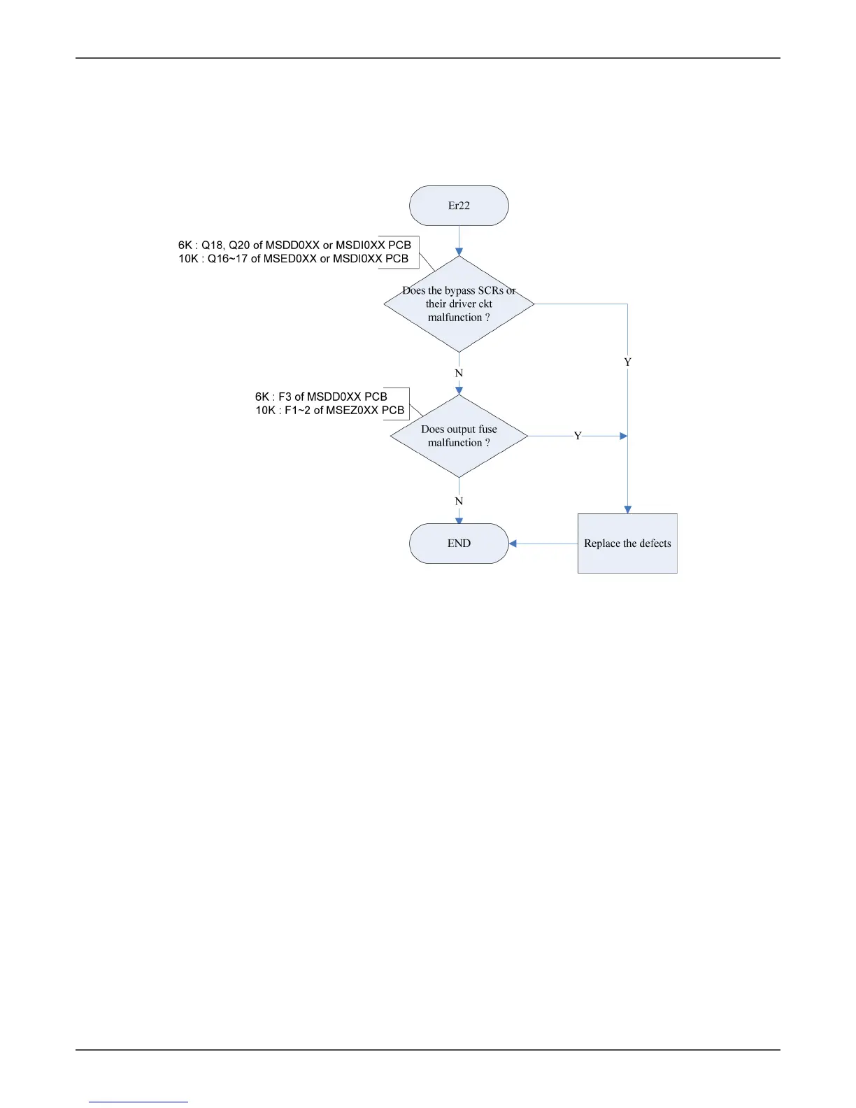
Error Code Er22
Denion: It means the SCR in UPS bypass loop or the output fuse is abnormal.
Flow Chart

Related product manuals