EasyManua.ls Logo

Xtreme TX90 6kVA - Error Code Er20

Xtreme TX90 6kVA
101 pages
Print Icon
To Next Page IconTo Next Page
To Next Page IconTo Next Page
To Previous Page IconTo Previous Page
To Previous Page IconTo Previous Page
Loading...
Xtreme Power Conversion Corporaon
TX90 6kVA & 10kVA Service Manual
Page 56
Uninterrupble Power Supply
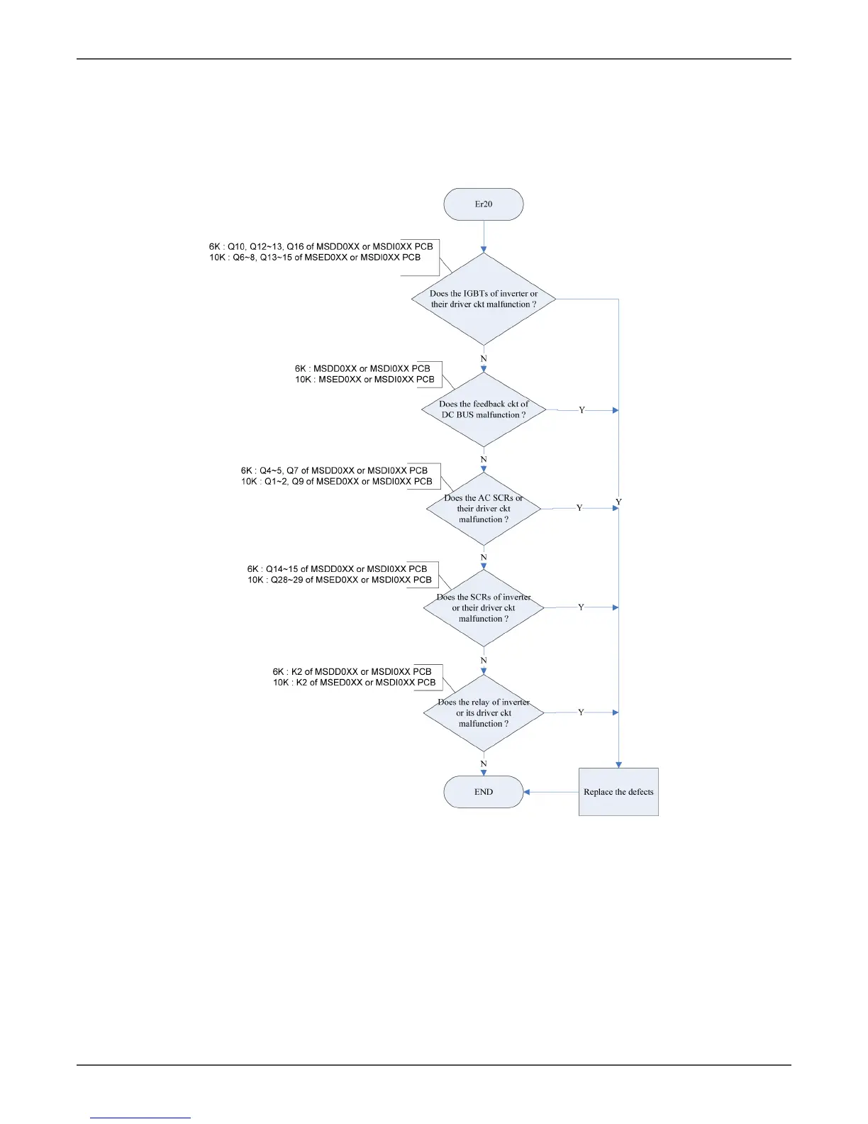
Error Code Er20
Denion: It means the capacitor in the DC Bus of the UPS can not be discharged.
Flow Chart

Related product manuals