EasyManua.ls Logo

Xtreme TX90 6kVA - Error Code Er30

Xtreme TX90 6kVA
101 pages
Print Icon
To Next Page IconTo Next Page
To Next Page IconTo Next Page
To Previous Page IconTo Previous Page
To Previous Page IconTo Previous Page
Loading...
Xtreme Power Conversion Corporaon
TX90 6kVA & 10kVA Service Manual
Page 65
Uninterrupble Power Supply
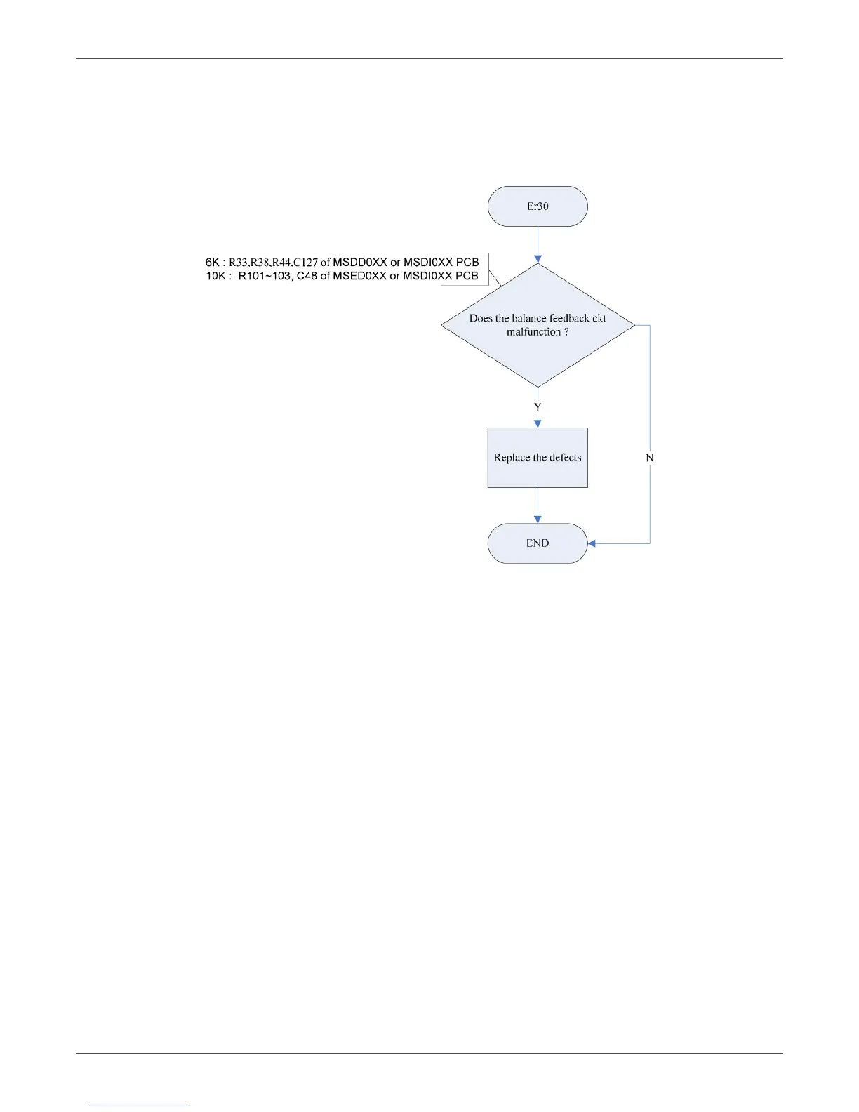
Error Code Er30
Denion: It means the inverter balance error over than 30 seconds.
Flow Chart

Related product manuals