EasyManua.ls Logo

Yealink SIP-T52S - Appendix E: Auto Provisioning Flowchart (Keep User Personalized Configuration Settings)

Yealink SIP-T52S
1126 pages
Print Icon
To Next Page IconTo Next Page
To Next Page IconTo Next Page
To Previous Page IconTo Previous Page
To Previous Page IconTo Previous Page
Loading...
Administrators Guide for SIP-T2 Series/T19(P) E2/T4 Series/T5 Series/CP860/CP920 IP Phones
1036
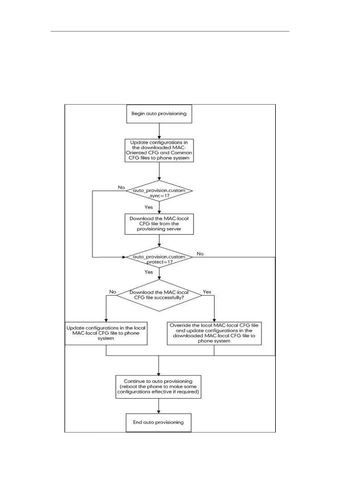
Appendix E: Auto Provisioning Flowchart (Keep User
Personalized Configuration Settings)
The following shows auto provisioning flowchart for Yealink IP phones when a user wishes to keep
user personalized configuration settings.

Table of Contents

Other manuals for Yealink SIP-T52S

Related product manuals