EasyManua.ls Logo

AGFA DR 100s - Page 185

AGFA DR 100s
198 pages
Print Icon
To Next Page IconTo Next Page
To Next Page IconTo Next Page
To Previous Page IconTo Previous Page
To Previous Page IconTo Previous Page
Loading...
Maximum radiation leakage
1 mGy/h
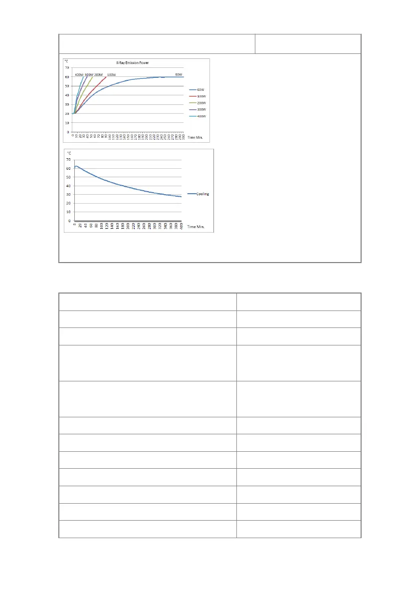
Figure 73: Heating and cooling curves
Table 43: X-ray tube
Model X22
Rotation speed 3000 min¹
Nominal High voltage 130 kVp
Nominal focus dim. (IEC 60336)
0.6 mm small focus
1.3 mm large focus
Nominal anodic power (IEC 60613)
11 kW small focus
32 kW large focus
Anodic material RTM
Anodic diameter 64 mm (2.52 inch)
Anodic angle 1
Thermal capacity of the anode 80 kJ (107 kHU)
Max continuous anode dissipation 300 W
Min. inherent filtration (IEC 522) 0.7 mm Al eq.
Tube material glass
DR 100s | Product Information | 185
0411D EN 20220627 1040

Table of Contents

Related product manuals